| |||||
FORUM HardWare.fr

Electronique, domotique, DIY

LoRa - Meshtastic / Meshcore - la communication longue distance| Auteur | Sujet : LoRa - Meshtastic / Meshcore - la communication longue distance |
|---|---|
Bersac | Reprise du message précédent :
|
Publicité | Posté le 17-01-2026 à 23:44:27 ![]() ![]() |
froggycorp |
|
depart |
Message cité 1 fois Message édité par depart le 18-01-2026 à 14:44:04 |
augur1 dev DivX FFmbc VLC XBMC h264.. |
2. Kit Solaire D5 complet à base de Rak4631 ; [MORALE | EXPÉRIENCE /on] Dans le cas d'un Node, à avoir avec soi Message édité par augur1 le 18-01-2026 à 13:41:39 --------------- [VDS] HDD SAS 15k, GPU, 4u 24x Hot Swap |
depart |
|
augur1 dev DivX FFmbc VLC XBMC h264.. |
--------------- [VDS] HDD SAS 15k, GPU, 4u 24x Hot Swap |
Bersac |
Message cité 1 fois Message édité par Bersac le 20-01-2026 à 15:17:42 |
Bersac |
|
Publicité | Posté le 20-01-2026 à 17:59:07 ![]() ![]() |
depart | Merci.
Message cité 1 fois Message édité par depart le 20-01-2026 à 18:05:14 |
rat de combat attention rongeur méchant! | A ma connaissance non, c'est juste un chargeur, pas un BMS/PCM. --------------- -/- |
Bersac | Le TP4056 est un vrai module de charge adapté au Li-Ion.
|
rat de combat attention rongeur méchant! | Le TP4056 c'est juste un CI non, pas un module? --------------- -/- |
Bersac | Oui, le TP4056 est le CI de gestion de la recharge mais je faisais référence au module en fait.
Message cité 1 fois Message édité par Bersac le 20-01-2026 à 19:17:45 |
rat de combat attention rongeur méchant! |
Ah ok, c'était pas clair (pour moi
Désolé, aucune idée. --------------- -/- |
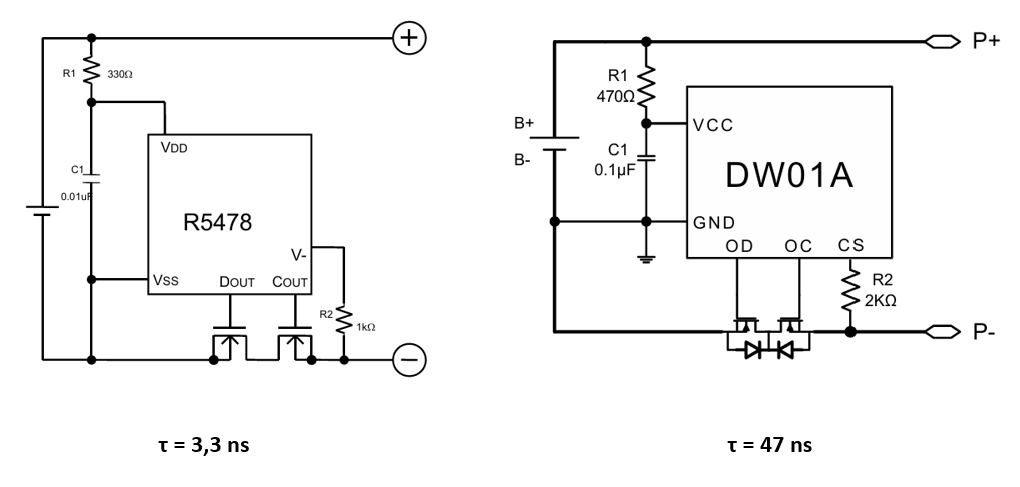
Bersac | A toutes fins utiles, voici mes notes sur la protection tension faible, mesures à l'appui :
|
augur1 dev DivX FFmbc VLC XBMC h264.. |
J'en ai mis une qutre bien accordée, 3dBi, c’est mieux mais toujours pas au niveau du Rak Pocket v2. Message cité 1 fois Message édité par augur1 le 20-01-2026 à 21:34:11 --------------- [VDS] HDD SAS 15k, GPU, 4u 24x Hot Swap |
depart |
|
Bersac |
Message édité par Bersac le 21-01-2026 à 20:41:38 |
depart | Bon pas mal de tests et avancées ici du côté de Meshcore.
|
Bersac |
|
depart |
Cool pour l'alim, hâte d'en savoir plus. |
croustx Modoadorateur |
|
Bersac |
|
Bersac | Attention, pavé. Je publie directement mes notes et réflexions, avec des phrases pour que ce soit compréhensible
|
augur1 dev DivX FFmbc VLC XBMC h264.. | Le panneau sur entrée Solar et la batterie sur l'entrée batterie, du Rak ne te plaît pas ? * max charge rate : 350mA / le Rak maintient une charge « flottante » de 4,11 V ** Le contrôleur de charge sur les cartes RAK ne chargera que lorsque la batterie descend en dessous de 90-91 % et qu’il y a de l’énergie disponible. Quand elle est au-dessus de 91 % et que le panneau a de l’énergie, la carte prendra un peu d’énergie du solaire et un peu de la batterie. Si tu as une grosse batterie, tu ne la verras presque jamais s’écarter de la fourchette 91-92 %. " Message cité 1 fois Message édité par augur1 le 06-02-2026 à 00:45:05 --------------- [VDS] HDD SAS 15k, GPU, 4u 24x Hot Swap |
Bersac |
Message édité par Bersac le 06-02-2026 à 11:07:15 |
depart | Bersac : merci beaucoup pour ce retour très détaillé.
|
Bersac | J'ai appliqué deux modifications vues sur le net sur un module TP4056. Je précise qu'elles n'affectent en aucun cas le contrôle de la charge par le circuit intégré 4056.
Température ambiante 20°C ; celle du CI 4056 :
Intensité de charge réglée à 1 A :
L’émission radio LoRa n’affecte pas la recharge.
Message édité par Bersac le 07-02-2026 à 21:42:33 |
depart | Est-ce qu'on ne se prend pas trop la tête justement ? |
Bersac | C'est surtout un problème de tenue des accus dans le temps. Un circuit électrique sans fusible fonctionne, ..., jusqu'à la survenance, très rare, d'un défaut électrique |
Bersac |
|
depart |
|
depart | Petite update :
Message cité 1 fois Message édité par depart le 21-02-2026 à 13:08:46 |
augur1 dev DivX FFmbc VLC XBMC h264.. | Et pourtant, en MT 868, l’EST et l’OuEST de la France vont se rejoindre à Lille d'ici juillet 2026. --------------- [VDS] HDD SAS 15k, GPU, 4u 24x Hot Swap |
Bersac |
|
depart | Il y a des test sur Lyon je crois des différents paramètres MC. Mais pas de retour encore. |
Bersac | Ma comparaison théorique, je n'ai pas vérifié le ToA avec le calculateur Semtec qui était assez semblable pour les autres paramètres. La portée, c'est très estimatif comme toujours, les ondes radios font ce qu'elles veulent ; mais que fait donc la commission européenne Message édité par Bersac le 22-02-2026 à 09:49:12 |
depart | Propagation surprenante ce matin/midi, il y a eu des échanges Meshcore entre la région nantaise et la Gironde (+ de 230 km) ainsi qu'entre la Gironde et les Landes (+ de 130 km).
|
Publicité | Posté le ![]() ![]() |

FORUM HardWare.fr

Electronique, domotique, DIY

LoRa - Meshtastic / Meshcore - la communication longue distance| Sujets relatifs | |
|---|---|
| Délesteur à distance | Comment jouer sur sa TV ordinateur à distance ??? |
| Sonnette caméra à une longue distance | volets roulants - soucis de commande à distance |
| [nRF24L01+] communication rapide duplex - gros soucis | Partage de dossier entre Nextcloud et réseau famille à distance |
| Thermomètre connecté + accès à distance | Piloter volets roulants à distance |
| Caméra et NAS à distance (SMB sur internet) | |
| Plus de sujets relatifs à : LoRa - Meshtastic / Meshcore - la communication longue distance | |


