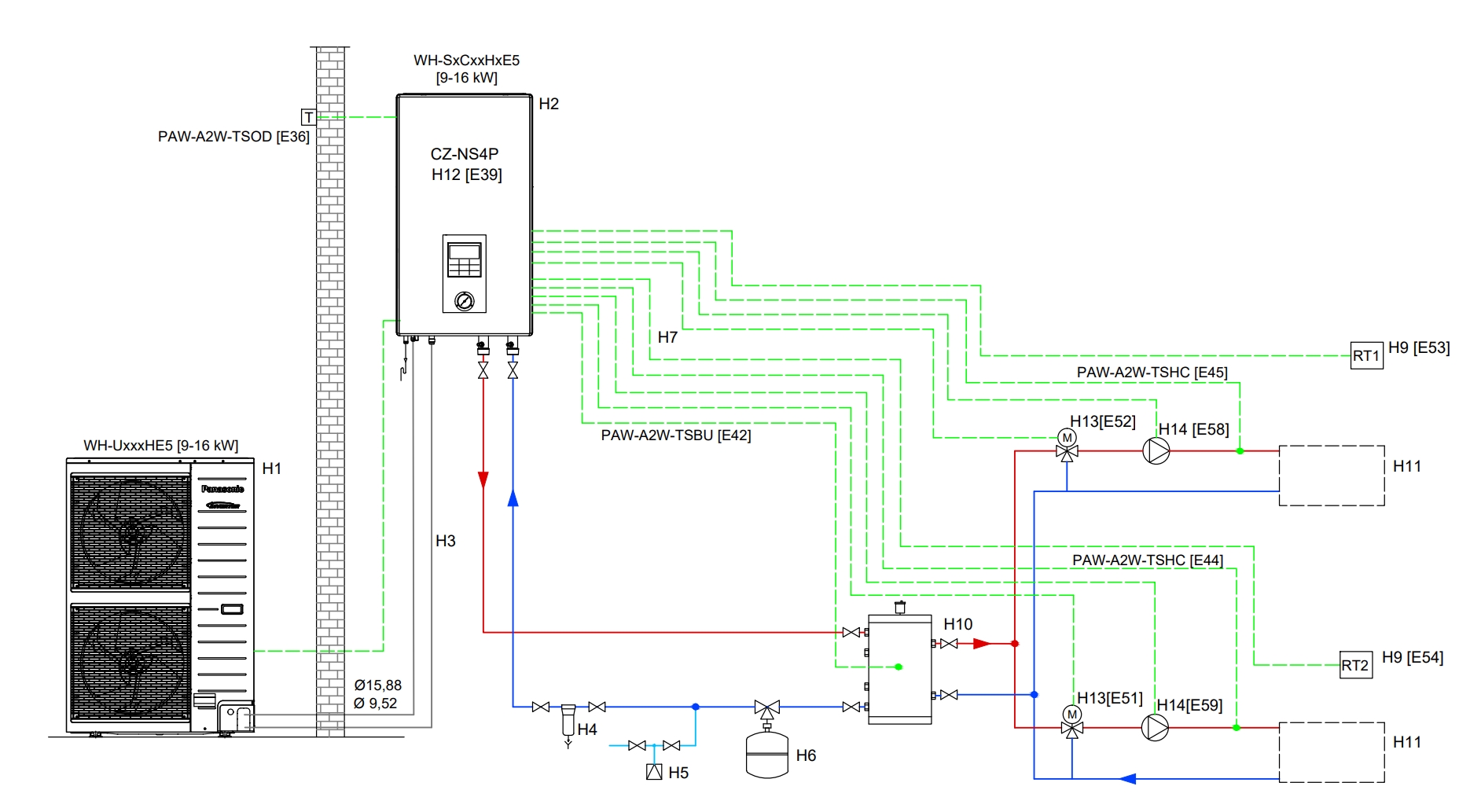
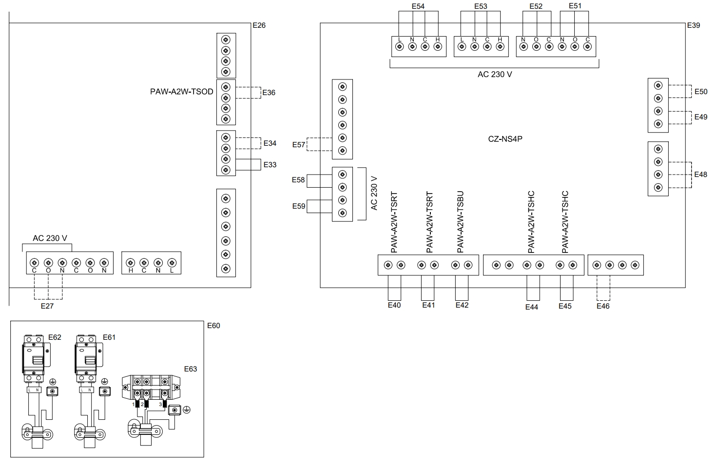
| |||||
FORUM HardWare.fr

Discussions

Vie pratique

Pompe à chaleur [pas de pub, professionnels lire le 1er post]| Auteur | Sujet : Pompe à chaleur [pas de pub, professionnels lire le 1er post] |
|---|---|
Publicité | Posté le 11-11-2021 à 18:00:52 ![]() ![]() |
fajitasss Oooh oui fouette moi !!!! |
Sherz |
Message édité par Sherz le 11-11-2021 à 19:58:24 |
faconnable Le week-end je vais à la pêche |
--------------- Y avait rien de sexuel entre nous! Je vous dis ça parce que je me suis souvent fait traité de pédale, de salope, et c'est facile de traiter les gens de pédés tout ça parce que deux garçons vivent ensemble dans un ranch et portent des pantalons en cuir ! |
fajitasss Oooh oui fouette moi !!!! |
Message édité par fajitasss le 11-11-2021 à 21:43:19 |
flash23 Fin de race brainwashée | Et Chaffoteaux, ça vaut quoi ? --------------- « Pourvu que c’était du lubrifiant. » |
Sherz | Ca fait partie du groupe Ariston thermo, ca reste des spécialistes du gaz. |
Publicité | Posté le 11-11-2021 à 22:10:38 ![]() ![]() |
Hulk_ Je peux pas j'ai piscine |
--------------- Vivement qu'android soit moins médiocre pour qu'il y ait une vrai concurrence pour les iphone afin que ceux ci baisse de prix. |
standalone | Faconnable, vous avez eu une étude thermique? Comment on été dimensionnée les PAC? Car entre 12 et 9 kW c'est pas la même donne quand même. |
fajitasss Oooh oui fouette moi !!!! |
|
faconnable Le week-end je vais à la pêche |
--------------- Y avait rien de sexuel entre nous! Je vous dis ça parce que je me suis souvent fait traité de pédale, de salope, et c'est facile de traiter les gens de pédés tout ça parce que deux garçons vivent ensemble dans un ranch et portent des pantalons en cuir ! |
fajitasss Oooh oui fouette moi !!!! | J'avais mal lu, c'est le même qui te propose les 2 puissances ? Peut être qu'il y a une techno à -5° P garantie sur l'un et pas sur l'autre ? |
faconnable Le week-end je vais à la pêche | Oui, c'est la même. L'autre me proposait une Viessmann de 8,4 Kw (16000€). Sur la Panasonic, j'ai 100% de la puissance garantie à -15°C. Je ne vois rien sur la Frisquet si c'est cela dont tu parles. Message cité 1 fois Message édité par faconnable le 11-11-2021 à 23:40:33 --------------- Y avait rien de sexuel entre nous! Je vous dis ça parce que je me suis souvent fait traité de pédale, de salope, et c'est facile de traiter les gens de pédés tout ça parce que deux garçons vivent ensemble dans un ranch et portent des pantalons en cuir ! |
drainvac ici, ici c'est oyonnax! | Essaye la marque nibe. Mon collègue fait poser ça et apparemment c est au dessus de mitsu, d’aïkidos et consorts. Perso, ras avec mitsu chez moi --------------- *mon feed-back* |
drainvac ici, ici c'est oyonnax! | Pour moi: gaz de ville c est frisquet
--------------- *mon feed-back* |
crouk |
Message cité 1 fois Message édité par crouk le 12-11-2021 à 13:27:30 |
fajitasss Oooh oui fouette moi !!!! | Ballon fortement conseillé, ne pas écouter ce qui te dis que c'est bon, ca gère bien maintenant. Ensuite derrière tu colles une vanne 3 voies pour le PC et c'est une belle installation. Message cité 1 fois Message édité par fajitasss le 14-11-2021 à 13:58:12 |
Xixou2 |
|
Xixou2 |
Message édité par Xixou2 le 14-11-2021 à 20:37:50 |
ixdey |
Go pana, leur pac est top. Par contre je ne sais pas où ton installateur va en trouver une... --------------- Profil D3 - BisouX |
fajitasss Oooh oui fouette moi !!!! |
|
ixdey |
C'est naze. Comme pratiquement toute les marques qui passe du gaz au air eau. C'est que de loem chinois entrée de gamme. --------------- Profil D3 - BisouX |
faconnable Le week-end je vais à la pêche |
--------------- Y avait rien de sexuel entre nous! Je vous dis ça parce que je me suis souvent fait traité de pédale, de salope, et c'est facile de traiter les gens de pédés tout ça parce que deux garçons vivent ensemble dans un ranch et portent des pantalons en cuir ! |
faconnable Le week-end je vais à la pêche |
--------------- Y avait rien de sexuel entre nous! Je vous dis ça parce que je me suis souvent fait traité de pédale, de salope, et c'est facile de traiter les gens de pédés tout ça parce que deux garçons vivent ensemble dans un ranch et portent des pantalons en cuir ! |
faconnable Le week-end je vais à la pêche |
--------------- Y avait rien de sexuel entre nous! Je vous dis ça parce que je me suis souvent fait traité de pédale, de salope, et c'est facile de traiter les gens de pédés tout ça parce que deux garçons vivent ensemble dans un ranch et portent des pantalons en cuir ! |
raclette 74 reblochon |
|
tails38 | Suis bien ta conso de fioul et au besoin si tu sens que ca va etre short remets 500L sinon si tu veux moins il faudra charrier les bidons de fioul ou payer des frais de livraisons... |
standalone |
Message édité par standalone le 16-11-2021 à 14:54:23 |
scalpatif GT: scalpatif | bon, demain j'ai rdv avec l'installateur pour un premier devis, une mitsu.
--------------- Ma Galerie // GT: scalpatif |
standalone |
|
Publicité | Posté le ![]() ![]() |

FORUM HardWare.fr

Discussions

Vie pratique

Pompe à chaleur [pas de pub, professionnels lire le 1er post]| Sujets relatifs | |
|---|---|
| Avis au medecins : Post Op des dents de sagesse + alcool ! | Redirection apres post de message. - ADMIN |
| Information pour charger des accus !!! c ou que je post ??? | Post fermé -> Retour de mission |
| Votre premier post sur le forum, | Pression d'un fluide exercée et pompe à air |
| FIA WEC • RDV en Avril •To finish first, first...Finish | Le Jeu du Dico : en attente de renaissance |
| (TOPIC UNIK) Musique : Post-rock | |
| Plus de sujets relatifs à : Pompe à chaleur [pas de pub, professionnels lire le 1er post] | |


