| |||||
| Auteur | Sujet : Silicium HFR: blabla @ Electronique |
|---|---|
__BriKs__ | Reprise du message précédent : Message cité 1 fois Message édité par __BriKs__ le 25-11-2022 à 22:10:47 |
Publicité | Posté le 25-11-2022 à 22:06:40 ![]() ![]() |
crazytiti http://crazytiti.free.fr/ | WHA ! la bible de 464 pages !
--------------- Le PC est une drogue... Mes modèles 3D qui me rapportent des points :-D https://makerworld.com/fr/@crazytiti https://www.printables.com/fr/@Crazytiti_1456354 |
Charles K |
crepator4 Deus ex machina | Au dela du pdf originel y'a souvent des petits exemples de montage sur le site du fabricant (+ ou - garni, la c'est pilotage d'un piezzo): Message édité par crepator4 le 25-11-2022 à 23:06:05 --------------- ...survivre à ses Medecins... |
crepator4 Deus ex machina |
Message édité par crepator4 le 25-11-2022 à 23:14:16 --------------- ...survivre à ses Medecins... |
__BriKs__ |
|
kronoob |
--------------- Achat - Ventes/Feedback |
crepator4 Deus ex machina |
Je sais pas ce qu'il foute a ma poste , mais encore aujourd'hui , 3 livres commandé(france) au meme expediteur, envoyé au meme moment, en séparé, à la meme adresse , 2 dans la boites aux lettres , l'autre a été retourné par la poste à l'expediteur... ça et les douanes ... Message édité par crepator4 le 26-11-2022 à 01:33:55 --------------- ...survivre à ses Medecins... |
crepator4 Deus ex machina | vi certain site le font , je crois que je vais scanner tomtop plutot , ils ont le double trace... Par contre ça sent la haute voltige financiere a venir , si je craque Message cité 1 fois Message édité par crepator4 le 26-11-2022 à 01:42:02 --------------- ...survivre à ses Medecins... |
Publicité | Posté le 26-11-2022 à 01:41:14 ![]() ![]() |
rat de combat attention rongeur méchant! |
Tu dois avoir un tout petit budget? --------------- Ne laissez pas mourir vos sujets en cours de route! |
crepator4 Deus ex machina | me suis pris un petit "rappel d'impot" surprise m'en suis aperçu ce matin ... connais pas non plus c'est pour ça que je parle de scanner tomtop ,mais les prix ont l'air les memes sur amazon avec une autre ref d'oscillo y'a des test en anglais sur tutube et les coms sont tout aussi bien que la video parfois .
Message cité 1 fois Message édité par crepator4 le 26-11-2022 à 02:22:24 --------------- ...survivre à ses Medecins... |
rat de combat attention rongeur méchant! |
Aie! --------------- Ne laissez pas mourir vos sujets en cours de route! |
crepator4 Deus ex machina | Par contre je peut faire la liste des oscillos envisagé pour le fun - Hameg 203 (double trace) pour 30€ en moyenne (probleme y'a plusieurs générations ), moi c'était un génération de 70 qu'on me proposait,donc ça sent le recapage au minimum, sans compter la doc/plan compliqué a trouver du fait des differente génération exemple de depannage d'un vieil oscillo :
-Fnirsi dso pro 5Mz (simple trace portable) dans les 70€ sur amazon , -FNIRSI 1C15+ (simple trace, portable) Et en fait y'a le 1c15 tout court dans les 80€ , faudra revoir ça Zeeweii/SigPeak DSO2512G (double trace,portable) 86€ tomtop (maios peut etre prix BF ) Message édité par crepator4 le 26-11-2022 à 22:43:05 --------------- ...survivre à ses Medecins... |
crepator4 Deus ex machina | Bn , j'espere ne pas tarder aussi .. Allez hop à créteil .. Message édité par crepator4 le 26-11-2022 à 04:02:27 --------------- ...survivre à ses Medecins... |
manisque |
--------------- Si tu bois froid juste après le potage chaud, ça va faire sauter l'émail de tes dents - Monorailcat iz ohverin |
kronoob |
Message cité 1 fois Message édité par kronoob le 26-11-2022 à 16:40:09 --------------- Achat - Ventes/Feedback |
TotalRecall | J'ai rien recalculé mais juste en lisant 0,31 pour moi ça fait plus ⅓ que moins d'⅒ Message édité par TotalRecall le 26-11-2022 à 16:53:42 --------------- Topic .Net - C# @ Prog |
kronoob | Ben oui. 0,31 (ou 1/3) est supérieur à 0,1 (ou 1/10). C'est donc dans l'intervalle 1/10 et 1/1000. --------------- Achat - Ventes/Feedback |
TotalRecall |
--------------- Topic .Net - C# @ Prog |
kronoob |
C'est samedi. Il faut me pardonner. Message édité par kronoob le 26-11-2022 à 17:59:39 --------------- Achat - Ventes/Feedback |
manisque |
--------------- Si tu bois froid juste après le potage chaud, ça va faire sauter l'émail de tes dents - Monorailcat iz ohverin |
kronoob |
--------------- Achat - Ventes/Feedback |
crepator4 Deus ex machina | jusqu'au 28 novemebre ,bmj (perchlo,soudure et cie) fait 20% avec le black friday (faut pas oublier d'entrer le code)
--------------- ...survivre à ses Medecins... |
rat de combat attention rongeur méchant! | Ca vaut quoi leur bain d'étamage "éco" https://www.bmjelec.com/produit/bai [...] ge-plombe/ , quelqu'un l'a? Ca ressemble drôlement aux trucs à 20€ sur Ali et qui à priori ne sont pas top du tout au niveau sécurité (absence de terre). Message cité 2 fois Message édité par rat de combat le 26-11-2022 à 21:54:27 --------------- Ne laissez pas mourir vos sujets en cours de route! |
manisque | J'avais eu des résultats corrects avec une solution qui déposait un film d'étain sur le cuivre comme ici : https://de.farnell.com/3442850
--------------- Si tu bois froid juste après le potage chaud, ça va faire sauter l'émail de tes dents - Monorailcat iz ohverin |
crepator4 Deus ex machina |
Y'avais une astuce d'epoque année 50/60 pour virer l'email d'un fil c'etait d'avoir une petite lampe a alcool yfaire chauffer le fil et une fois le fils rouge tremper le fil email dans le liquide(l'alcool) , le choc de temperature faisait péter l'email ... Bon quoique en plein air ,j'ai jamais testé Message cité 1 fois Message édité par crepator4 le 26-11-2022 à 22:10:34 --------------- ...survivre à ses Medecins... |
rat de combat attention rongeur méchant! |
Ah ça vire l'émail aussi? Bon après 90€ HT la bouteille, même si elle doit durer une éternité, et produit polluant, bof...
Il me semble avoir tenté avec un briquet et de l'IPA, pas génial au niveau résultat et sécurité aussi. --------------- Ne laissez pas mourir vos sujets en cours de route! |
crazytiti http://crazytiti.free.fr/ | Mais en fait tu prend directement le réchaud à alcool, tu allume l'alcool : tu chauffe ton fil au rouge et hop tu le plonge au fond du bocal en soufflant la flamme. --------------- Le PC est une drogue... Mes modèles 3D qui me rapportent des points :-D https://makerworld.com/fr/@crazytiti https://www.printables.com/fr/@Crazytiti_1456354 |
crepator4 Deus ex machina | oui , il parlait pas de soufler la flamme meme (c'etait sur un vieux cahier manuscrit entre 2 images d'oc71 ) , le réchaud devait peut etre, etre une boite de cirage ici ils parlent d'aspirine meme ... tout les chemins ... http://www.tsf-radio.org/forum/forum.php?show=234987 ah , j'approche Message édité par crepator4 le 27-11-2022 à 01:07:09 --------------- ...survivre à ses Medecins... |
zeql_ |
|
kronoob | Quand j'ai eu à me servir de fil émaillé, soit c'était une version spécifique pour les reprises donc avec de l'émail qui fond à ~300°C (du coups pas besoin de changer la consigne en température de son fer) soit j'avais un fer en rab réglé à 450°C pour étamer mon fil. --------------- Achat - Ventes/Feedback |
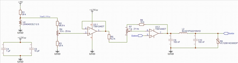
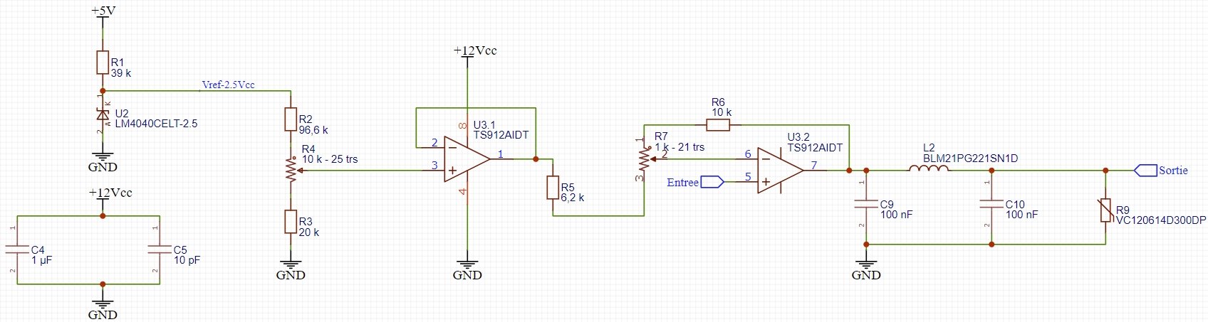
kronoob | Bon, je me suis repenché sur mon circuit. Et j'ai aussi remplacé la résistance de bias de la référence de tension R1 pour une 10 kΩ. J'ai vérifié que : J'ai raté un truc ? Edith me dit que bien szûr je remercie les intervenants de ce topoc pour leur aide dans ma quête ! Message édité par kronoob le 27-11-2022 à 18:08:20 --------------- Achat - Ventes/Feedback |
kronoob |
--------------- Achat - Ventes/Feedback |
crepator4 Deus ex machina | apres y'a des capteurs de pression i2c ya un truc inspirant peut etre ici : bon twovolt je crois avoir vu passer des alims foireuses... ceci dit ici ils mettents des 3,3µf yé pensait pas que l'on pouvait mettre autant Message cité 1 fois Message édité par crepator4 le 28-11-2022 à 00:54:20 --------------- ...survivre à ses Medecins... |
Publicité | Posté le ![]() ![]() |

| Sujets relatifs | |
|---|---|
| Plus de sujets relatifs à : Silicium HFR: blabla @ Electronique |




