| |||||
| Auteur | Sujet : Silicium HFR: blabla @ Electronique |
|---|---|
fredo3 | Reprise du message précédent : Message cité 2 fois Message édité par fredo3 le 16-12-2025 à 18:32:58 |
Publicité | Posté le 16-12-2025 à 18:30:09 ![]() ![]() |
Aline BOQS Alsacobéquois. |
--------------- -=* Feedback de Liline *=- _._ -=* Ptit bazar à Liline *=- |
crazytiti http://crazytiti.free.fr/ |
Message édité par crazytiti le 16-12-2025 à 18:44:54 --------------- Le PC est une drogue... Mes modèles 3D qui me rapportent des points :-D https://makerworld.com/fr/@crazytiti https://www.printables.com/fr/@Crazytiti_1456354 |
crepator4 Deus ex machina | a oui tiens.... Message cité 1 fois Message édité par crepator4 le 16-12-2025 à 18:57:43 --------------- ...survivre à ses Medecins... |
manisque |
Je note, ça pourrait servir pour troller sur d'autres topics Message édité par manisque le 16-12-2025 à 21:24:00 --------------- Si tu bois froid juste après le potage chaud, ça va faire sauter l'émail de tes dents - Monorailcat iz ohverin |
zeql_ |
|
crazytiti http://crazytiti.free.fr/ |
--------------- Le PC est une drogue... Mes modèles 3D qui me rapportent des points :-D https://makerworld.com/fr/@crazytiti https://www.printables.com/fr/@Crazytiti_1456354 |
froggycorp |
|
fredo3 |
Message cité 1 fois Message édité par fredo3 le 17-12-2025 à 08:12:52 |
zeql_ |
|
Publicité | Posté le 17-12-2025 à 09:13:12 ![]() ![]() |
zeql_ |
Oui avec l'outil c'est facile de faire un skew de 0. Mais c'est pas mon propos. |
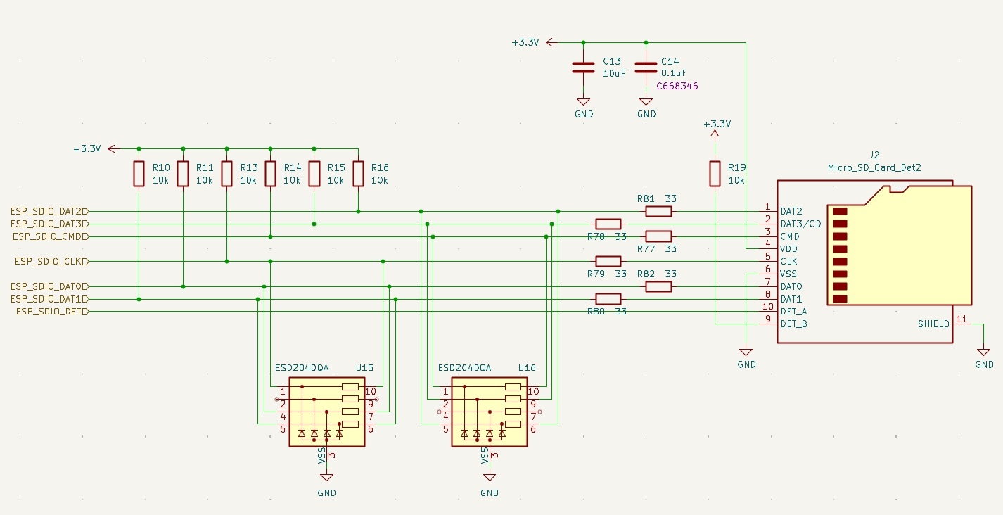
fredo3 | J'ai pris note, merci C'est copilote qui m'a dit de mettre ces terminaisons sur le SDIO
J'ai des pins pour flasher les ESP et pour alimenter le circuit en 3.3V. Est-ce qu'il est d'usage de placer une TVS au niveau du 3.3V? EDIT: D'après le design guide du W5500, le chassis du connecteur RJ45 est relié en un point à la masse du circuit, avec une capacité de 1nf 2kV. Message cité 1 fois Message édité par fredo3 le 17-12-2025 à 19:08:33 |
Tronklou ❤❤ Vrp Bambulab à mi-temps ❤❤ |
--------------- Victime de girafophobie, mais se soigne. |
fredo3 | Je viens de googler, olala c'est de la magie noire cette histoire de chassis ground |
zeql_ |
|
crepator4 Deus ex machina | mise en boite https://www.thingiverse.com/thing:3406724 https://pb-tec.ch/2025/03/16/stable [...] -by-pbtec/ https://www.printables.com/model/17 [...] ameterized https://hackaday.com/2018/03/02/pri [...] generator/ Message cité 1 fois Message édité par crepator4 le 19-12-2025 à 02:45:38 --------------- ...survivre à ses Medecins... |
crazytiti http://crazytiti.free.fr/ | Je garde ça en favoris --------------- Le PC est une drogue... Mes modèles 3D qui me rapportent des points :-D https://makerworld.com/fr/@crazytiti https://www.printables.com/fr/@Crazytiti_1456354 |
fredo3 |
|
Aline BOQS Alsacobéquois. |
--------------- -=* Feedback de Liline *=- _._ -=* Ptit bazar à Liline *=- |
crazytiti http://crazytiti.free.fr/ | Poor fool --------------- Le PC est une drogue... Mes modèles 3D qui me rapportent des points :-D https://makerworld.com/fr/@crazytiti https://www.printables.com/fr/@Crazytiti_1456354 |
Aline BOQS Alsacobéquois. | Bah...j'aime bien apprendre des nouvals truc au fil du temps --------------- -=* Feedback de Liline *=- _._ -=* Ptit bazar à Liline *=- |
Aline BOQS Alsacobéquois. | Bon. J'ai assemblé la petite machine.
--------------- -=* Feedback de Liline *=- _._ -=* Ptit bazar à Liline *=- |
crazytiti http://crazytiti.free.fr/ |
--------------- Le PC est une drogue... Mes modèles 3D qui me rapportent des points :-D https://makerworld.com/fr/@crazytiti https://www.printables.com/fr/@Crazytiti_1456354 |
crepator4 Deus ex machina | et j'ai pas encore essayé la mienne
Message édité par crepator4 le 21-12-2025 à 08:13:31 --------------- ...survivre à ses Medecins... |
Tronklou ❤❤ Vrp Bambulab à mi-temps ❤❤ |
Passe sur le topic imprimante 3D, on se moquera un peu quand même, mais tu auras de l'aide tout de même --------------- Victime de girafophobie, mais se soigne. |
crepator4 Deus ex machina | Voila, va essuyer les platres en premier t'as regardé la dedans : Message édité par crepator4 le 21-12-2025 à 10:26:37 --------------- ...survivre à ses Medecins... |
TotalRecall | Ça commence bien Message édité par TotalRecall le 21-12-2025 à 10:40:58 --------------- Topic .Net - C# @ Prog |
fredo3 | Moi je me fait pas chier, je laisse imprimer par JLC, c'est tellement peu cher |
TotalRecall | C'est quand même bien l'IA des fois --------------- Topic .Net - C# @ Prog |
Aline BOQS Alsacobéquois. | Bah...j'ai trouvé ça bizarre.
--------------- -=* Feedback de Liline *=- _._ -=* Ptit bazar à Liline *=- |
manisque |
--------------- Si tu bois froid juste après le potage chaud, ça va faire sauter l'émail de tes dents - Monorailcat iz ohverin |
crepator4 Deus ex machina | reparation de boitier plastique --------------- ...survivre à ses Medecins... |
Aline BOQS Alsacobéquois. | Voici comme promis une tof de l'interrupteur dont je parlais plus haut :
Message cité 1 fois Message édité par Aline BOQS le 24-12-2025 à 06:14:57 --------------- -=* Feedback de Liline *=- _._ -=* Ptit bazar à Liline *=- |
crepator4 Deus ex machina | sympa ce petit print de fée j'ai 2 posts assez fourni, tu as du n'en lire qu"un ,car me rappele pas l'avoir viré le stabilisateur , enfin aucun des 2 .. y'a un machin avec une vis et un support 4 bras ... tips, maintenant que t'as ouvers le paquet de filament , il faut eviter que le filament prenne l'humidité ... et les sécheurs de filaments coutent quasi le prix de l'imprimante la buse de rechange est a 9 €chez aliexpress façon c'est vite retrouvé Message cité 1 fois Message édité par crepator4 le 24-12-2025 à 07:09:53 --------------- ...survivre à ses Medecins... |
Aline BOQS Alsacobéquois. | Je ne devais pas avoir les yeux en face des trous, car je suis remonté jusqu'au message où tu annonces la Threed.
--------------- -=* Feedback de Liline *=- _._ -=* Ptit bazar à Liline *=- |
crepator4 Deus ex machina | 'effectivement je viens de re-regarder je trouve pas non plus edit: Message édité par crepator4 le 24-12-2025 à 17:15:50 --------------- ...survivre à ses Medecins... |
crazytiti http://crazytiti.free.fr/ |
--------------- Le PC est une drogue... Mes modèles 3D qui me rapportent des points :-D https://makerworld.com/fr/@crazytiti https://www.printables.com/fr/@Crazytiti_1456354 |
M4vrick Mad user |
--------------- --== M4vr|ck ==-- |
froggycorp | bouton droit, ouvrir l'image dans une autre fenetre, resolved ! |
Publicité | Posté le ![]() ![]() |

| Sujets relatifs | |
|---|---|
| Plus de sujets relatifs à : Silicium HFR: blabla @ Electronique |




