| |||||
| Auteur | Sujet : Silicium HFR: blabla @ Electronique |
|---|---|
Aline BOQS Alsacobéquois. | Reprise du message précédent :
Message cité 1 fois Message édité par Aline BOQS le 13-08-2021 à 21:00:41 --------------- -=* Feedback de Liline *=- _._ -=* Ptit bazar à Liline *=- |
Publicité | Posté le 13-08-2021 à 21:00:18 ![]() ![]() |
rat de combat attention rongeur méchant! |
Difficile. C'est tout petit et bon courage pour mettre un dissipateur sur la bobine du grand modèle.
Peut-être brièvement ce week-end si j'ai le temps, mais il me semble que le minimum c'est 7,5V, donc exit les 6V. Si on a qu'un Volt de différence autant partir sur un 7805. |
Aline BOQS Alsacobéquois. |
--------------- -=* Feedback de Liline *=- _._ -=* Ptit bazar à Liline *=- |
Aline BOQS Alsacobéquois. | Don't worry --------------- -=* Feedback de Liline *=- _._ -=* Ptit bazar à Liline *=- |
manisque | En général je fais à peu près tous ces tests sur mes chargeurs ou alims dont je doute un peu : http://monorailc.at/cms/index.php? [...] pack-18650 Pareil pour l'intégrer dans une voiture : http://monorailc.at/cms/index.php? [...] ntegration --------------- Si tu bois froid juste après le potage chaud, ça va faire sauter l'émail de tes dents - Monorailcat iz ohverin |
Bersac | Pour info, HKJ propose des tests d'alimentations USB via la prise allume-cigare ici. Le modèle Xiaomi CZCDQ01ZM est particulièrement bien évalué. Je n'ai pas réussi à le trouver, j'ai acheté la version CZCDQ02ZM qui est visiblement son évolution et dont je suis satisfait.
|
kronoob | Merci rat de combat pour le temps passé à faire les tests. Message cité 1 fois Message édité par kronoob le 14-08-2021 à 13:33:50 --------------- Achat - Ventes/Feedback |
Aline BOQS Alsacobéquois. |
--------------- -=* Feedback de Liline *=- _._ -=* Ptit bazar à Liline *=- |
rat de combat attention rongeur méchant! |
Merci.
Le scope c'est 1MOhm en entrée, pour le reste (câble, connecteur) c'est du Aliexpress, donc la doc...
Oui c'est vrai, dans l'idéal multimètre en DC + scope en parallèle. Après ce sont des tests amateurs, pas des trucs de labo de certification ou autre. |
Publicité | Posté le 14-08-2021 à 17:06:17 ![]() ![]() |
moyen_moins chat réincarné | C'est 50ohms non ? Message édité par moyen_moins le 14-08-2021 à 18:27:55 |
zeql_ | Bah sonde 1Mohm et c'est bon, faut juste mettre une charge sur la sortie. |
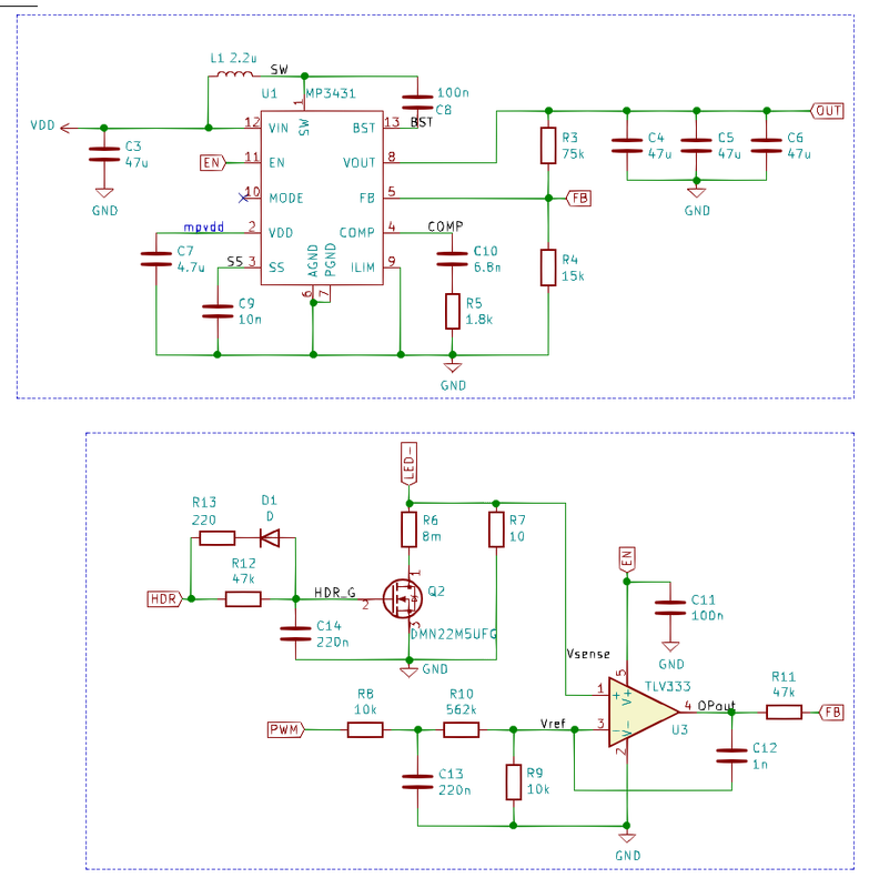
Charles K | Bonsoir, j’ai un problème sur un driver LED boost dont j’aimerais votre avis :
Pour décrire vite fait c’est un driver de 5A avec 2 resistances de mesure de courant (R6+Q2 et R7) pour pouvoir ajuster (10bits) de 5uA à 5mA (Q2 OFF) : ”plage basse”, puis de 5mA à 5A (Q2 ON) : ”plage haute” Si je monte C12 à 10nF c’est stable (3.3nF ne suffisait pas), le problème c’est qu’avec cette valeur ça fait un flash à l’allumage, surtout visible quand on allume en bas de la plage haute, j’imagine que la sortie de l’AOP met du temps à monter, diminuer R9 à 1k (et R10 à 47k) rend ce flash quasi imperceptible sauf que le couinage revient (Le MP3431 est en mode ultrasonique) Message cité 1 fois Message édité par Charles K le 15-08-2021 à 00:29:52 |
quentincc It's all ogre now |
--------------- Mon topic d'achat/vente :) |
__BriKs__ | Hello, le chip TI devrais faire l'affaire, une alternative: uln2003 ou les dérivés de ce truc, pour du pwm jusqu’à qq dizaines de khz ça fonctionne nickel. |
Natopsi ☄️Just end it already!☄️ |
--------------- ⚡ACH/VDS⚡HFRCoin◈1435mm⚡ |
manisque |
--------------- Si tu bois froid juste après le potage chaud, ça va faire sauter l'émail de tes dents - Monorailcat iz ohverin |
Charles K | Merci pour la réponse
Ça fonctionne mais c’est super chiant, d’où le passage au MP3431 avec mode USM. Mais bref je suis ouvert à d’autre type de circuit bien sur. Par contre je visualise pas trop ce que tu propose (noob inside). Je précise quand même que ce problème de pic à l’allumage avec C12 de 10nF est en fait beaucoup moins prononcé depuis que j’ai mis le délais sur l’allumage de Q2 (donc le courant passe dans R7), chose que j'avais pas testé quand j’ai posé ma question l’autre jour.
C’est vrai que j’ai jamais vérifié ça. Au début j’avais modifié R5 de 6.8k (du schéma d’exemple dans la DS) à 1.8k car au dessus de 4A c’était instable (oscillations vers 35kHz), chose confirmé par leur logiciel de simulation (sans circuit courant constant), j’ai donc testé (en simu) avec plusieurs valeurs avant de trouver celle ci qui me donne une phase margin suffisante et les oscillations ont disparu en vrai.(A courant faible pas de différence entre les 2 valeurs pour R5). A part ça j’ai aussi fais un driver avec mesure de courant du côté anode, ”high side”, parce que je veux pouvoir connecter la cathode de la LED directement à la masse. Celui la est basé sur le TPS61178 car je peux le faire tourner à une fréquence plus élevée pour faire une carte plus compacte.
J’ai rajouté U6 (current sense amplifier) pour obtenir un Vsense référencé à la masse avant d’envoyer ça dans l’AOP. Il y a quelque légères oscillations sur une certaine plage de courant mais je m’en contente car d’un ça fait pas de bruit et deux j’alimente juste une LED, rien de critique quoi Message cité 1 fois Message édité par Charles K le 20-08-2021 à 16:47:31 |
rat de combat attention rongeur méchant! |
J'ai du mal à suivre la, ton idée de diode c'est pas plutôt pour brancher la sortie "je tourne à telle ou telle vitesse" du moteur sur une entrée 5V? quentincc parlait de faire passer un signal de 3,3V à 5V pour une entrée PWM. Si c'est bien une entrée de commande comme sur un ventilateur de PC un bête transistor fera l'affaire ou alors un ULN2003 qui en contient plusieurs avec ce qui va autour. edit: quentincc: Les CMS c'est probablement des petits MOSFET. Renseigne toi sur les "level shifter for I2C", c'est un peu un truc standard qu'on trouve pour <1€ en module sur Ali et Co. Perso le 108E je ne conseille pas forcément, il est un peu particulier avec sa détection de sens automatique, ça ne fonctionne pas toujours de manière très fiable à moins que les paramètres de la doc soient bien respectés. Un bête transistor ou MOSFET me paraît mieux. Message cité 1 fois Message édité par rat de combat le 20-08-2021 à 17:05:17 |
manisque |
--------------- Si tu bois froid juste après le potage chaud, ça va faire sauter l'émail de tes dents - Monorailcat iz ohverin |
Charles K |
Je fais un driver compatible 18650, 21700, 26650, il suffit juste d’augmenter le diamètre. Dans une lampe 18650 avec accu 3500mAh 10A oui il faudrat se contenter d’un turbo moins puissant, avec accus 3000mAh 15A on peut aller plus haut, avec un 21700 40T aucun problème pour envoyer la sauce. Ça dépend aussi évidement de la LED et combien il y en a en parallèle, certaines peuvent prendre 3A, d’autres 5A et d’autres plus encore, ça depend aussi de combien de temps on veut que dure le turbo avant que la régulation thermique se déclenche. Bref le but c’est de faire un driver pour toutes les utilisations et de pouvoir juste régler le courant max dans le firmware.
J’ai testé vite fait en pressant une résistance traversante d’1M et 100k (j’avais que ça), avec 1M les oscillations sont réduites, avec 100k éliminées, c’était avec R9 de 1k, R10 de 47k et C12 de 10n ( j’avais changé avant pour tester), bon ducoup il me reste à tester plusieurs valeurs de cette résistance et C12 pour voir ce qui me permet de rester stable tout en réduisant ce pic à l’allumage au maximum. Oui j’étais tombé sur ces app notes, un peu compliqué à comprendre pour moi mais il faudrait que je m’y repenche.
Oui je suis assez content de mon agencement, j’ai aussi fais des drivers encore plus compact avec des 0402.
Des trucs très avancés donc
Je vais tester ça sur celui là aussi
En tout cas merci infiniment pour ton aide Message édité par Charles K le 21-08-2021 à 17:27:50 |
kronoob | Marci pour le lien sur l'article concernant l'effet piezo-électrique des MLCC. Je n'ai jamais été confronté au problème mais c'est bon à savoir. --------------- Achat - Ventes/Feedback |
manisque |
--------------- Si tu bois froid juste après le potage chaud, ça va faire sauter l'émail de tes dents - Monorailcat iz ohverin |
fredo3 | https://www.reichelt.de/fr/fr/micro [...] GE=FR&&r=1 Message cité 1 fois Message édité par fredo3 le 21-08-2021 à 19:20:32 |
M4vrick Mad user | Je ne connaissais pas du tout, merci pour l'adresse --------------- --== M4vr|ck ==-- |
Natopsi ☄️Just end it already!☄️ |
M4vrick Mad user |
--------------- --== M4vr|ck ==-- |
rat de combat attention rongeur méchant! |
C'est très connu outre-Rhin. Attention aux fdp pour un envoi vers la France, la dernière fois que j'ai vérifié ils étaient élevés... |
Aline BOQS Alsacobéquois. |
--------------- -=* Feedback de Liline *=- _._ -=* Ptit bazar à Liline *=- |
rat de combat attention rongeur méchant! | Oui, le mega328P c'est le µC sur certaines cartes Arduino (ne me demande pas lesquels de tête). |
fredo3 |
Oui c'est "cher" si on a besoin de que d'un MCU Message édité par fredo3 le 21-08-2021 à 20:50:52 |
M4vrick Mad user |
Si c'est exactement ce que je fais et la raison pour laquelle j'en cherche. J'en ai prit une dizaine du coup et un peu de connectique qui me manquait. Ça rentabilise les 7 euros de fdp. Message cité 1 fois Message édité par M4vrick le 21-08-2021 à 22:45:04 --------------- --== M4vr|ck ==-- |
Charles K | J’ai mesuré le rendement de mon driver :
Ça monte aussi haut que dans les graphs de la datasheet, par contre à 30W ça descend plus, pas vraiment surprenant puisque j’ai un PMOS pour protection de polarité inversé (5.2mΩ max à Vgs=-2,5V), ainsi que la résistance de mesure de courant = 10mΩ, plus les pistes qui sont pas forcément aussi large et épaisses par rapport à leur circuit de test (moi 1oz), dont ils ne précisent pas les composants d’ailleurs, contrairement à TI. Message cité 1 fois Message édité par Charles K le 22-08-2021 à 10:17:46 |
Aline BOQS Alsacobéquois. |
--------------- -=* Feedback de Liline *=- _._ -=* Ptit bazar à Liline *=- |
moyen_moins chat réincarné |
|
crazytiti http://crazytiti.free.fr/ | +1 chouette rendement --------------- Le PC est une drogue... Mes modèles 3D qui me rapportent des points :-D https://makerworld.com/fr/@crazytiti https://www.printables.com/fr/@Crazytiti_1456354 |
Kyjja Y'a pot ! | Plop Ma sonnette est en panne, c'est le push button qui est mort. Une idée de la ref à chercher sur RS-Particulier pour ce genre de truc => https://fr.aliexpress.com/item/4001166999847.html ? (pas spécialement envie d'attendre 1 mois... ni de recevoir 20 exemplaires). Message édité par Kyjja le 23-08-2021 à 20:27:16 --------------- HWBot | Conso GPU | Who's who PSU | Mes BD \o/ | GReads | MSpaint |
beel1 | T'as rien à cannibaliser ? On en trouve partout
Message édité par beel1 le 23-08-2021 à 20:39:08 |
Publicité | Posté le ![]() ![]() |

| Sujets relatifs | |
|---|---|
| Plus de sujets relatifs à : Silicium HFR: blabla @ Electronique |




