| |||||
Page Suivante | |
| Auteur | Sujet : Silicium HFR: blabla @ Electronique |
Tronklou ❤❤ Vrp Bambulab à mi-temps ❤❤ | Reprise du message précédent : --------------- Victime de girafophobie, mais se soigne. |
Publicité | Posté le 10-03-2026 à 11:17:46 ![]() ![]() |
Bersac | Salut quentincc,
Message édité par Bersac le 10-03-2026 à 11:33:12 |
quentincc It's all ogre now |
Natopsi ☄️Just end it already!☄️ |
rat de combat attention rongeur méchant! | Plop J'ai un doute concernant la sécurité électrique d'un appareil ancien. Il s'agit d'un réveil (EDIT: pas radio-réveil comme écrit précédemment) de la fin des années 70 qui appartient à un proche et est entre mes mains car "il ne fonctionne pas correctement". Pour moi il fonctionne, mais il y a un "truc" qui me fait douter: L'appareil a une fiche sans terre (non polarisée) et des boutons "touch". Afin d'avoir une référence pour ces derniers le fabriquant utilise un pont diviseur (grosses résistances, je suppose couche carbone?) 2x2,8MOhm (mesurées) de la tension du réseau (donc côté primaire du transfo). Le milieu de ce pont diviseur (donc 115V AC contre la terre, mesuré 86V AC car le circuit doit charger le pont diviseur qui utilise des valeurs de résistances élevées) est relié à un point sur le PCB (une masse je pense). Entre les "touches" "touch" et ce point je mesure (hors tension) 13MOhm environ. En principe cela fonctionne très bien, mais j'ai un peu mal au ventre. A votre avis, on peut utiliser cet appareil ou vaut mieux le laisser comme décoration uniquement? Le transfo en soit est en bonne santé (>5,5GOhm au test d'isolation à 1kV DC avant de voir cette histoire de pont diviseur). Pour info, il y a pléthore de composants discrets dedans autour d'un gros MM5387N qui fait le boulot principal. Evidemment je n'ai pas de schéma (introuvable, j'ai cherché) et de toute façon modifier un appareil si ancien c'est un peu du sacrilège ou du genre (et probablement très chiant Message cité 1 fois Message édité par rat de combat le 10-03-2026 à 17:17:12 --------------- -/- |
Bersac |
|
Tronklou ❤❤ Vrp Bambulab à mi-temps ❤❤ |
--------------- Victime de girafophobie, mais se soigne. |
Tronklou ❤❤ Vrp Bambulab à mi-temps ❤❤ |
--------------- Victime de girafophobie, mais se soigne. |
Publicité | Posté le 10-03-2026 à 23:13:41 ![]() ![]() |
rat de combat attention rongeur méchant! |
Ca sonne plutôt. EDIT: Le câble sort par le dessous du réveil, c'était pas l'idée du siècle du fabriquant... Message édité par rat de combat le 11-03-2026 à 16:19:47 --------------- -/- |
TotalRecall |
--------------- Topic .Net - C# @ Prog |
Natopsi ☄️Just end it already!☄️ |
moyen_moins chat réincarné |
|
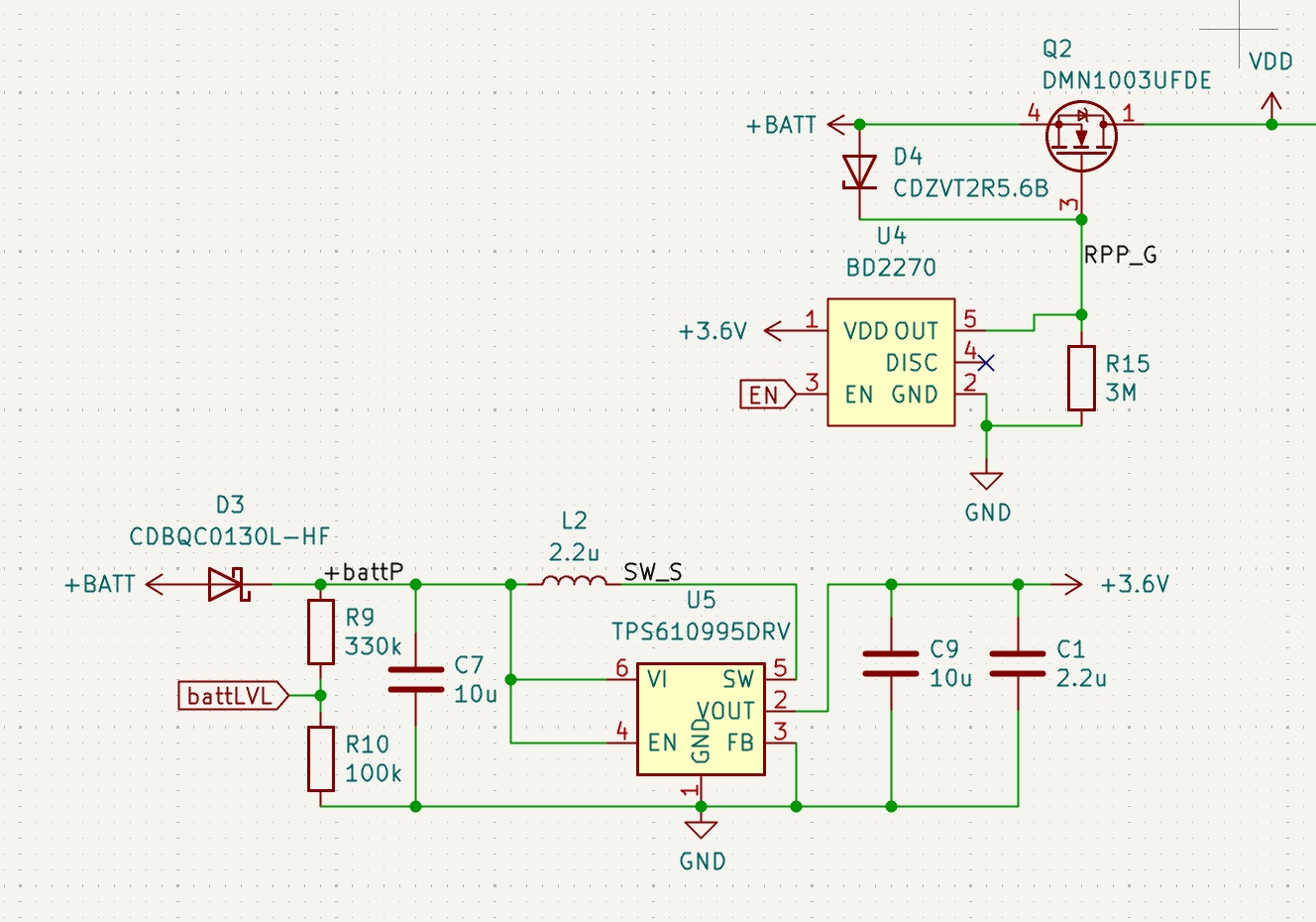
Charles K | j'essais de faire une protection de polarité inversé du côté positif avec NMOS, mais ça ne fonctionne pas, par example lorsque Vin=1.5V*, Vgs=~1V et Q2 conduit, pas très bien mais suffisamment pour avoir une tension negative au circuit qui suit (driver LED boost) B2270 (U4) c'est un gate driver avec charge pump intégré, la zener c'est pour pas dépasser 8Vgs, il y a un boost 3.6V (U5, protégé par une diode) pour l'alimenter (et le MCU) car c'est un circuit fonctionnant avec 1xNiMH ou 1xLi-ion. J'ai remarqué que BD2270 a une resistance pulldown interne de 3MOhm sur le pin OUT (représenté par R15, mesurée manuellement), du coup ce serait la raison pour laquelle il y a une tension Vgs positive quand la polarité est inversée ? vous avez une idée pour une solution ? edit : sans BD2270 il n'y a plus de courant inverse, avec une resistance de 1M VGS=1.1V et il y a un courant inverse, donc c'est bien cette pulldown. Edit2: je veux dire Vbatt=-1.5V Message cité 1 fois Message édité par Charles K le 13-03-2026 à 09:24:30 |
fredo3 | Inside a EV charger |
crazytiti http://crazytiti.free.fr/ |
Message cité 1 fois Message édité par crazytiti le 13-03-2026 à 02:36:27 --------------- Le PC est une drogue... Mes modèles 3D qui me rapportent des points :-D https://makerworld.com/fr/@crazytiti https://www.printables.com/fr/@Crazytiti_1456354 |
Charles K |
oui pardon je voulais dire Vbatt=-1.5V "Et si tu compense avec une R de 1 MOhms ou 500k en parallèle de D4 entre la gate et le Vbatt ?" ça va donc faire un diviseur de tension ? avec 1M et Vbatt=-4.2V ça fera Vgs=1.05V, 0.6Vgs avec 0.5M, et Vth=0.3Vmin, l'autre problème c'est que le courant de sortie du driver est très faible, 10uA, donc une resistance entre gate et source va faire chuter la tension en fonctionnement normal. "Ou plutôt même une diode faible chute genre 0.4V en 69 avec D4" qu'est ce que la diode va faire ? Message édité par Charles K le 13-03-2026 à 11:52:40 |
crazytiti http://crazytiti.free.fr/ | Euh... ya des trucs qui ne vont pas.
--------------- Le PC est une drogue... Mes modèles 3D qui me rapportent des points :-D https://makerworld.com/fr/@crazytiti https://www.printables.com/fr/@Crazytiti_1456354 |
Charles K | VDD de DB2270 est alimentée par le convertisseur boost (3.6V), en polarité normale ça fonctionne parfaitement avec Vgs=~5.5V (limité par la zener)
Message édité par Charles K le 13-03-2026 à 15:28:39 |
crazytiti http://crazytiti.free.fr/ | Ok je crois que je commence à comprendre ton montage.
--------------- Le PC est une drogue... Mes modèles 3D qui me rapportent des points :-D https://makerworld.com/fr/@crazytiti https://www.printables.com/fr/@Crazytiti_1456354 |
crazytiti http://crazytiti.free.fr/ | Ah oui c'est vrai tu l'avait dit dans ton texte Message édité par crazytiti le 13-03-2026 à 16:12:14 --------------- Le PC est une drogue... Mes modèles 3D qui me rapportent des points :-D https://makerworld.com/fr/@crazytiti https://www.printables.com/fr/@Crazytiti_1456354 |
Charles K |
crazytiti http://crazytiti.free.fr/ | --------------- Le PC est une drogue... Mes modèles 3D qui me rapportent des points :-D https://makerworld.com/fr/@crazytiti https://www.printables.com/fr/@Crazytiti_1456354 |
manisque | Changement de topic pour une discusssion avec Kronoob :
--------------- Si tu bois froid juste après le potage chaud, ça va faire sauter l'émail de tes dents - Monorailcat iz ohverin |
rat de combat attention rongeur méchant! | C'était sur quel sujet initialement (pour le contexte)? --------------- -/- |
crazytiti http://crazytiti.free.fr/ | +1, moi je ne mets pas de BMS mais je sort une prise de charge type modélisme et j'ai un chargeur qui charge par élément.
--------------- Le PC est une drogue... Mes modèles 3D qui me rapportent des points :-D https://makerworld.com/fr/@crazytiti https://www.printables.com/fr/@Crazytiti_1456354 |
kronoob |
--------------- Achat - Ventes/Feedback |
Publicité | Posté le ![]() ![]() |
Page Suivante |
| Sujets relatifs | |
|---|---|
| Plus de sujets relatifs à : Silicium HFR: blabla @ Electronique |





