| |||||
| Auteur | Sujet : ANIMES : vos avis sur les animes !!!! |
|---|---|
gebreugg | Reprise du message précédent :
Oula non, ce qui la choque c'est que la mort d'Himmel la touche tellement alors qu'elle ne l'a connu que pendant 10 ans. Message cité 1 fois Message édité par gebreugg le 10-02-2024 à 02:14:12 |
Publicité | Posté le 10-02-2024 à 00:50:57 ![]() ![]() |
zcoold Get It By Your Hands |
Message édité par zcoold le 10-02-2024 à 02:14:02 --------------- ray=out |
darkbeldin | https://youtu.be/qs6ZUN_aNAQ?si=X6ZyYOthUKsX-loq --------------- Je te dis pas que c'est pas injuste, je te dis juste que ça soulage |
protect_me from what? |
--------------- PAYS DE GALLES IND2PENDANT §§§§§ |
Mellodya | Quel épisode de Solo Leveling, ultra fidèle au LN. Pour ceux qui cherchent l'OST pendant LA scène de l'épisode : Voire https://www.youtube.com/watch?v=ZIaMkRpCrvQ Message cité 1 fois Message édité par Mellodya le 10-02-2024 à 21:42:59 |
Crésus Johnson | Un scandale l'épisode 6 de Solo Leveling !
Message cité 1 fois Message édité par Crésus Johnson le 10-02-2024 à 22:11:09 --------------- Profil Mangas et Animes |
qhyron90 Soyez pas vache adoptez un cha |
|
Crésus Johnson |
Message cité 1 fois Message édité par Crésus Johnson le 11-02-2024 à 00:38:18 --------------- Profil Mangas et Animes |
Ak47Soda Gamertag: Sabaku No Soda | Il y a combien d'épisodes de solo leveing et frerien ? Ça finit quand ? Flemme de regarder un épisode par semaine Message cité 1 fois Message édité par Ak47Soda le 11-02-2024 à 03:00:52 --------------- Truth or happiness, never both. |
Insanity13649 |
28 épisodes pour Frieren. On s'approche de la fin de saison. |
Publicité | Posté le 11-02-2024 à 07:46:47 ![]() ![]() |
tarteens |
--------------- il y a 10 types de personnes, ceux qui comprennent le binaire, et les autres - Profile Path of Exile |
Insanity13649 |
tarteens |
Avoir une musique sur des images donne tout une autre dimension a la scène. Tout comme le passage de Frieren contre Aura qui renforce le moment équipe. Ou encore Last Stardust dans Fate UBW lord du combat Archer vs Shiro --------------- il y a 10 types de personnes, ceux qui comprennent le binaire, et les autres - Profile Path of Exile |
qhyron90 Soyez pas vache adoptez un cha | j'ai commencé Frieren! c'est très choupi (et badant) |
qhyron90 Soyez pas vache adoptez un cha |
|
Ak47Soda Gamertag: Sabaku No Soda |
Top merci. --------------- Truth or happiness, never both. |
Mellodya |
|
Hippo-fr Melon fucker ! |
Et une deuxième saison de 28 épisodes aussi. --------------- Creepy boy - ヾ(⌐■_■)ノ♪ |
Morgoth So the world might be mended. | La tension monte petit à petit dans les Carnets de l'apothicaire --------------- El Psy Kongroo - TU Clair Obscur / Ōkami / Granblue / Falcom / Persona 5 |
Insanity13649 |
Le silence qui tombe lors de cette scène avec les deux frames quasi subliminales |
DVN |
--------------- Non, rien... |
Crésus Johnson | Il y a 12 épisodes pour Solo Leveling cette saison.
Message édité par Crésus Johnson le 11-02-2024 à 18:59:30 --------------- Profil Mangas et Animes |
gebreugg |
|
brown paper bag Concours de pyjama mental | J'ai fini par me lancer dans Shangri-La Frontier, c'est vrai que c'est pas mal bien que pas du tout original.
--------------- Eponyme |
Insanity13649 |
Pour une fois j'ai l'impression qu'un auteur de LN MMORPG a réellement joué à des MMO |
tarteens | Est-ce Ragna Crimson devient intéressant a un moment? j'ai commencé a regarder mais c'est d'un chiant (et en plus je trouve la DA Je suis pas sûr d'avoir l'envie de continuer. La ou j'aime bien "The wrong way to use healing magic", c'est mignon et la DA pique bien moins les yeux Message cité 2 fois Message édité par tarteens le 15-02-2024 à 16:36:14 --------------- il y a 10 types de personnes, ceux qui comprennent le binaire, et les autres - Profile Path of Exile |
zcoold Get It By Your Hands |
--------------- ray=out |
Aardpeer Transmuteur grognon de Bluxte |
|
Crésus Johnson | Le manga est bien. Mais l'anime est pas terrible. Et ça se voyait sur la B.A de départ donc j'ai vite arrêté. Une des pires destruction de manga récemment avec Valkyrie Apocalypse (Record of Ragnarök). Message édité par Crésus Johnson le 15-02-2024 à 23:17:58 --------------- Profil Mangas et Animes |
panacocota spy and wolf | le manga mato seihei no slave c'est bien c'est cool mais purée que c'est mal animées cette fausse 3D toute dégeulasse |
Gnomovtt |
kaxxymo - en pause - |
|
zcoold Get It By Your Hands | Des gens suivent encore la série? j'ai droppé en 2021, ça tournait trop en rond --------------- ray=out |
Morgoth So the world might be mended. | Je me rappelle avoir adoré la 1ère saison puis m'être ennuyé comme rarement sur la 2ème, c'était bizarre Message édité par Morgoth le 16-02-2024 à 10:54:36 --------------- El Psy Kongroo - TU Clair Obscur / Ōkami / Granblue / Falcom / Persona 5 |
aliss Rhyme the Rhyme Well |
|
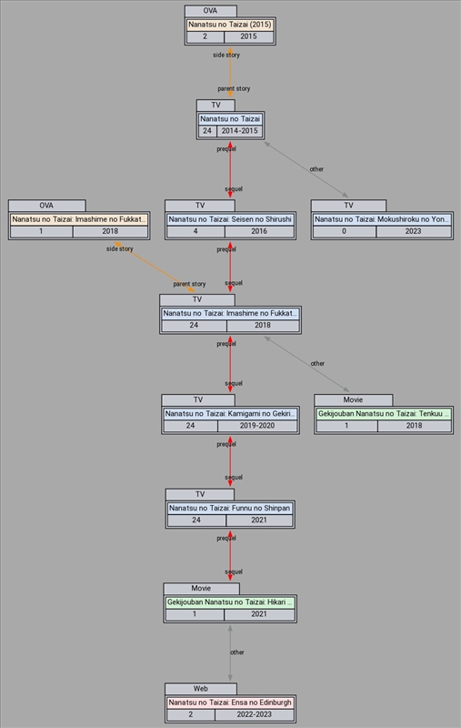
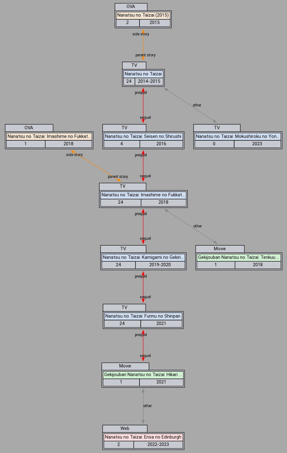
Morgoth So the world might be mended. | Sur anidb, y'a le relation graph qu'on peut trouver sur la page d'une série.
Message cité 1 fois Message édité par Morgoth le 16-02-2024 à 11:16:21 --------------- El Psy Kongroo - TU Clair Obscur / Ōkami / Granblue / Falcom / Persona 5 |
brown paper bag Concours de pyjama mental | Tu tapes "watching order" + le nom de la série dans Google pour constater ensuite que tout le monde recommande majoritairement de regarder dans l'ordre de diffusion de la série --------------- Eponyme |
Morgoth So the world might be mended. | Les seules fois où faut pas regarder un anime dans l'ordre de diffusion, c'est pour respecter l'ordre de publication du manga/bouquin adapté à la place (Haruhi, Bakemonogatari) --------------- El Psy Kongroo - TU Clair Obscur / Ōkami / Granblue / Falcom / Persona 5 |
Publicité | Posté le ![]() ![]() |






