| |||||
| Auteur | Sujet : [METAL/ROCK] Vos meilleurs groupes ... |
|---|---|
gnak | Reprise du message précédent : --------------- Effective moderation isn't for everyone :o |
Publicité | Posté le 17-03-2026 à 11:21:33 ![]() ![]() |
GAS Wifi filaire© |
--------------- On a pas attendu les pneus en 180 pour attaquer ! |
brown paper bag Concours de pyjama mental | Mais je ne dis pas qu'il n'y a pas des groupes qui font encore du vrai live --------------- Eponyme |
true-wiwi | Y'avait Blind Guardian au motoc l'année dernière et je peux t'assurer que c'était du live --------------- It's a simple mistake to make, to create love and to fall. |
Perfector Memento mori |
--------------- Randos |
hardt Well, that shits on my day. | C'est pas la basse plutôt ? --------------- Membre du Comité contre les Acronymes Inconnus |
Perfector Memento mori |
Pas dans Metallica Message édité par Perfector le 17-03-2026 à 12:13:25 --------------- Randos |
Rasthor |
|
brown paper bag Concours de pyjama mental |
--------------- Eponyme |
Perfector Memento mori |
--------------- Randos |
Publicité | Posté le 17-03-2026 à 12:19:02 ![]() ![]() |
true-wiwi |
--------------- It's a simple mistake to make, to create love and to fall. |
Rasthor |
|
nedurb ixa |
--------------- ⭐ CrazyFlip 4 ⭐ |
MasterSam Paster of Muppets |
NIIIIIIGHTFAA-AAA-AL! Vu la qualité des concerts auxquels j'ai assisté ces derniers mois, clairement y'avait pas de playback. --------------- Feedback/Ventes/Divers/Estim -- www.laquadrature.net |
gnak | 80€ en fosse pour Judas Priest à Lyon, ça va c'est "raisonnable" --------------- Effective moderation isn't for everyone :o |
Hoiniel |
|
hfr of the dead |
gnak | J'ai rien compris --------------- Effective moderation isn't for everyone :o |
Rasthor |
|
hardt Well, that shits on my day. | Cyber metal c'est quoi, Fear Factory ? --------------- Membre du Comité contre les Acronymes Inconnus |
Rasthor |
Oui, entre autre. Sous-genre de l'indus: Message cité 1 fois Message édité par Rasthor le 18-03-2026 à 14:13:20 |
gnak | Les sous-sous-sous-genres inventés par des trolls --------------- Effective moderation isn't for everyone :o |
Perfector Memento mori | Tout ça c'est du Message cité 1 fois Message édité par Perfector le 18-03-2026 à 15:13:04 --------------- Randos |
Rasthor |
|
Perfector Memento mori | C'est un truc de fans un peu geeks avant tout Message édité par Perfector le 18-03-2026 à 15:27:12 --------------- Randos |
hegoalde Cheers mother rockers !! | Et puis surtout il n'y a pas de notion de temporalité pour évoquer la progression d'un groupe d'un style vers un autre.
Message cité 4 fois Message édité par hegoalde le 18-03-2026 à 15:34:29 --------------- Not just a man... |
OTH My hovercraft is full of eels |
|
hardt Well, that shits on my day. | Heureusement qu'il y a l'indus! --------------- Membre du Comité contre les Acronymes Inconnus |
Hoiniel |
|
Perfector Memento mori | Est ce qu'utiliser des machines c'est de l'indus ?
--------------- Randos |
OTH My hovercraft is full of eels |
Message édité par OTH le 18-03-2026 à 15:45:04 |
OTH My hovercraft is full of eels |
|
Perfector Memento mori |
Message cité 1 fois Message édité par Perfector le 18-03-2026 à 16:00:32 --------------- Randos |
Rasthor |
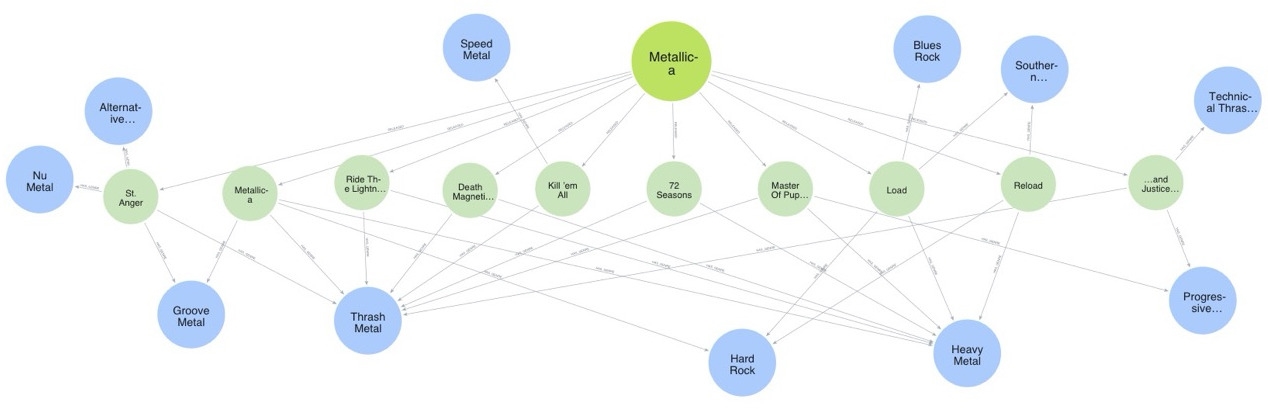
Exemple avec Metallica: Ou encore Therion: Message édité par Rasthor le 18-03-2026 à 16:04:50 |
OTH My hovercraft is full of eels |
Message cité 1 fois Message édité par OTH le 18-03-2026 à 16:08:06 |
Rasthor |
|
Rasthor |
|
nedurb ixa | rym référence quand même infiniment trop de sous sous sous étiquettes à la con Message édité par nedurb le 18-03-2026 à 16:18:45 --------------- ⭐ CrazyFlip 4 ⭐ |
Black_Jack Bo_Jack |
OTH My hovercraft is full of eels |
Publicité | Posté le ![]() ![]() |

| Sujets relatifs | |
|---|---|
| Les meilleurs morceaux de house? | Vos meubles / déco |
| Vos plus beaux palindromes | ou trouver des descriptif de matos utiliser par les groupes?? |
| [SCIENCES] Vos liens interessants | Meilleurs supporters de France |
| Radio Tv les meilleurs émission | [CONFESSIONAL] Vos pires bêtises au volant |
| Vos expériences de voyages en solitaire | |
| Plus de sujets relatifs à : [METAL/ROCK] Vos meilleurs groupes ... | |





