| |||||
FORUM HardWare.fr

Discussions

Actualité

Guerre en Ukraine - Déjà 4 ans que l'operation spéciale a débuté... /!\ FP| Auteur | Sujet : Guerre en Ukraine - Déjà 4 ans que l'operation spéciale a débuté... /!\ FP |
|---|---|
Gottorp Burn, burn, yes ya gonna burn | Reprise du message précédent :
--------------- Les convictions sont des ennemis de la vérité plus dangereux que les mensonges |
Publicité | Posté le 26-03-2024 à 20:13:25 ![]() ![]() |
gus84 Old school gamer |
Message cité 2 fois Message édité par gus84 le 26-03-2024 à 20:14:15 --------------- Gus |
Till Lindemann heirate mich |
--------------- Wer hält deine Hand wenn es dich nach unten zieht ? |
Mac_Lane |
|
antioch_arrow Menace mineure |
--------------- Saremo il fatale prevalere dell'azione. Per sempre, tutto comincia ora. |
Kiveu Carlos Irwin Estevez |
--------------- “The modern conservative is engaged in one of man’s oldest exercises in moral philosophy; that is, the search for a superior moral justification for selfishness.” |
crepator4 Deus ex machina |
Message cité 3 fois Message édité par crepator4 le 26-03-2024 à 20:19:12 --------------- ...survivre à ses Medecins... |
Perfidator In Wine I dont Thrust anymore |
--------------- Destructeur de XFR ! |
teepodavignon |
--------------- Laurent est mon fils. |
_umadjw_ |
|
Publicité | Posté le 26-03-2024 à 20:19:44 ![]() ![]() |
- gab |
--------------- Chounette ♥ | Oh ouiiiiiii il l'a fait, incroyable , c'est le dieu du tennis |
_umadjw_ |
|
Xamoth Slapping young trads |
--------------- Ma BL des plus gros fils de pute de HFR en ordre alphabétique aléatoire inverse |
Till Lindemann heirate mich |
--------------- Wer hält deine Hand wenn es dich nach unten zieht ? |
gsans Slow food... slow.... |
--------------- My epic Food and Neapolitan Pizza Skills |
HumanRAGE Rage d'être un Humain...LIBRE! |
--------------- When I give food to the poor, they call me a saint. When I ask why the poor have no food, they call me a communist. Helder Camara | Telling your employees they're "family" is the corporate equivalent of saying "I love you" to a sex worker. |
crepator4 Deus ex machina |
--------------- ...survivre à ses Medecins... |
mlon la frite c'est la fete |
En face ya la russie qui met 1/3 de son eco (il me semble) + ses mobiks dans la balance. Perso je ne suis pas assez capé pour dire qui va gagner même si bien évidemment j'espère de tout cœur que les fachos vont être foutus dehors. Après bien sur les élections américaines, européennes , françaises vont aussi largement peser dans le game. Surtout si la France va sécuriser Odessa (perso je vois bien ce move avec la Roumanie en base arrière et la menace de faire tomber la transnistrie si les russes se foutent de nous à Odessa.
--------------- ^_^ |
HumanRAGE Rage d'être un Humain...LIBRE! |
La valeur ajoutée d'avoir des flics en civil passager ne se calcule pas, alors que payer le trajet de chacun par l'administration se calcule. Donc vainqueur par ko, et fin des "avantages " Oui hein ? --------------- When I give food to the poor, they call me a saint. When I ask why the poor have no food, they call me a communist. Helder Camara | Telling your employees they're "family" is the corporate equivalent of saying "I love you" to a sex worker. |
HumanRAGE Rage d'être un Humain...LIBRE! |
--------------- When I give food to the poor, they call me a saint. When I ask why the poor have no food, they call me a communist. Helder Camara | Telling your employees they're "family" is the corporate equivalent of saying "I love you" to a sex worker. |
_OttO_ Rital contrarié |
--------------- Auctioneer (Another Engine) - |
Kiveu Carlos Irwin Estevez |
--------------- “The modern conservative is engaged in one of man’s oldest exercises in moral philosophy; that is, the search for a superior moral justification for selfishness.” |
toum_toum Vivons masqués |
--------------- 2026 : Stupid is still Norm |
Sebwap ... . -... .-- .- .--. |
|
toum_toum Vivons masqués |
Je trouvais hier cette thèse des "hommes bleus" un peu con, jusqu'à ce que les images des hommes qui ont arrêté les terroristes sortent sur le net... En effet c'est... bizarre de chez bizarre Message édité par toum_toum le 26-03-2024 à 20:47:08 --------------- 2026 : Stupid is still Norm |
philibear Orbital Bacon |
--------------- Mon topok ACH/VENTE: http://forum.hardware.fr/forum2.ph [...] ost=572744 |
LeGrandMatheux Animateur |
--------------- Un Milliard de mouches ne peuvent pas se tromper. |
verdoux And I'm still waiting |
|
Cosmik Rodjeur |
|
crepator4 Deus ex machina |
(possible laisser allez aussi , Message édité par crepator4 le 26-03-2024 à 20:57:15 --------------- ...survivre à ses Medecins... |
simboss |
|
toum_toum Vivons masqués |
--------------- 2026 : Stupid is still Norm |
LeGrandMatheux Animateur |
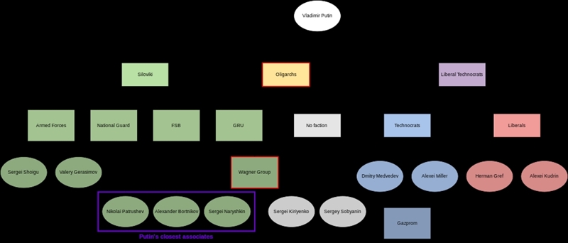
C'est le moment de sortir ce qu'est le fsb, ça reste vague à ce temps t mais il y a les bases et quelques trucs que vous connaissez certainement pas : C'est un cocktail russe en résumé, un état dans l'état mais qui répond à Vladimir. Les américains ont exploité le système bien trop centralisé et vulnérable vu le nombre de sections diverses mais il semble avoir eu un tour de vis depuis fev 2022 . --------------- Un Milliard de mouches ne peuvent pas se tromper. |
esiuol Все буде Україна | https://x.com/verekerrichard1/statu [...] d-RH8CT3bg
|
mlon la frite c'est la fete |
--------------- ^_^ |
Dame de Piques Qui s'y frotte s'y pique |
Tu as trouvé les cartes de l'état major russe du 23 février 2022 ? --------------- Make our planet great again. - Слава Україні! |
Yog Sothoth Conchie les religions |
--------------- Sans jolies femmes, la vie serait une erreur. |
Ticento so-saugrenu |
Publicité | Posté le ![]() ![]() |

FORUM HardWare.fr

Discussions

Actualité

Guerre en Ukraine - Déjà 4 ans que l'operation spéciale a débuté... /!\ FP| Sujets relatifs | |
|---|---|
| Je suis encore écoeuré, pas moyen de voir Ukraine-France | Virus Ebola en Ukraine? |
| Films & Ukraine | rmi et caf le bordel |
| Ecologie - fuite massive de méthane en californie - dernier post | C'est quoi ce bordel!? Blackmamba |
| Cherche adresse ambassade GB en Ukraine | C'est quoi ce bordel ? |
| les Iouchtchenko , l'Ukraine et la corruption | Le topic des chambres en bordel [photos inside] |
| Plus de sujets relatifs à : Guerre en Ukraine - Déjà 4 ans que l'operation spéciale a débuté... /!\ FP | |


