| |||||
FORUM HardWare.fr

Electronique, domotique, DIY

Imprimantes 3D

[TU] Impression 3D : Venez imprimer des bateaux et des baby yoda :o| Auteur | Sujet : [TU] Impression 3D : Venez imprimer des bateaux et des baby yoda :o |
|---|---|
pilef | Reprise du message précédent : |
Publicité | Posté le 22-12-2025 à 18:45:24 ![]() ![]() |
ObsydianKenobi peloton suicida | en esthétique ? du silk silver --------------- Long-range goals keep you from being frustrated by short-term failures. RIP VC |
Warlife | ouaip je confirme pour le silk: quelque soit la marque ça n'a jamais été très résistant!
|
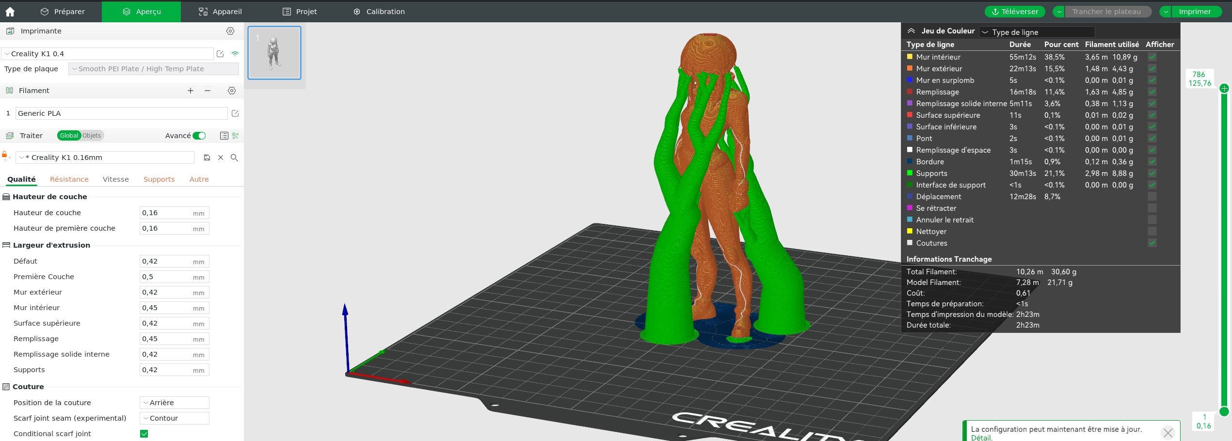
btbw03 Ailurophile plutôt qu'Humain | "Il est également nécessaire d'avoir une chambre d'impression à une température comprise entre 100 et 115°C. " 100 degrés dans une chambre d'impression ?!! Message cité 1 fois Message édité par btbw03 le 24-12-2025 à 10:57:50 |
kaillou38 mouton à numéro | regarde le peek aussi faut des imprimantes pro : https://all3dp.com/1/peek-3d-printer/ Message cité 1 fois Message édité par kaillou38 le 24-12-2025 à 11:00:40 --------------- ras |
Warlife |
|
Warlife |
|
Publicité | Posté le 24-12-2025 à 12:01:37 ![]() ![]() |
btbw03 Ailurophile plutôt qu'Humain |
Poly | Soit de l'humidité, soit du seam aléatoire. |
btbw03 Ailurophile plutôt qu'Humain | vous connaissez des dryer qui se mettent en route automatiquement ? |
Poly |
btbw03 Ailurophile plutôt qu'Humain | Je suis en aligné dans le slicer |
the_blob |
Message édité par the_blob le 24-12-2025 à 16:40:32 |
btbw03 Ailurophile plutôt qu'Humain | C est le matos photo qui a pris le pas depuis 2 ans sur le matos impression, désolé |
the_blob |
Message édité par the_blob le 24-12-2025 à 16:42:16 |
Yobi Paye toi un browser :o̓ |
|
ObsydianKenobi peloton suicida | Le sunlu s4 se lance tout seul --------------- Long-range goals keep you from being frustrated by short-term failures. RIP VC |
btbw03 Ailurophile plutôt qu'Humain |
|
ObsydianKenobi peloton suicida |
Yobi Paye toi un browser :o̓ |
|
froggycorp | fdm ? |
gandalf-ze-wizard Vous n'avez besoin de rien ? | Même avec des matériaux genre PP ou PC ? --------------- <°)))>< ... n'hésitez pas à faire appel à moi ! |
Yobi Paye toi un browser :o̓ |
|
froggycorp | J'ai une boite en PLA dehors, cela tiens depuis plus de 2ans. Le seul truc qui tient pas, c'est les pigments
|
epsiloncentaury |
|
xyan MarTn_IV | C'est surtout que ca laisse passer l'eau. Pour un raccord ca peut poser problème si l'eau stagne dans le tuyau. |
epsiloncentaury |
|
froggycorp | Oui c'est l'évacuation, qui se trouve en interieur |
Hegemonie |
J'ai mon support de prise de voiture elec qui vient de Peter après quatre ans de bons et loyaux services en extérieur, dans le Loiret (humidité ++), orienté au nord. Et encore, c'est la fixation qui a pété, pas le plastique en lui même. |
Smull | Drap |
Neji Hyuga :grut: |
--------------- Le Topic Unique des collections de cartes graphiques - GPUCHAN.ORG |
ObsydianKenobi peloton suicida |
--------------- Long-range goals keep you from being frustrated by short-term failures. RIP VC |
arank'thnar aka Le Duc, Manouche de l'IT |
Mais ça a l’air cool. --------------- Topic Bougnat - Mon Topic de A/V - Nos créations 3D - Geek'n Craft 63 |
pedzouille | Et ça ouvre des milliard de possibilités pour lmprlmer des trucs inutile sans difficulté --------------- Je crains le jour où la technologie surpassera nos échanges humains. Le monde aura une génération d’idiots. #FB #Twitter #Instagram #TikTok etc... |
crazytiti http://crazytiti.free.fr/ |
Hunyuan3D ne sort pas déja un model 3D ? c'est quoi l'interet de comfyUI ? tu lui donne des instructions en texte pour faire des modif sur ce qui sort de Hunyuan3D ? En tout cas c'est sympa Message cité 1 fois Message édité par crazytiti le 29-12-2025 à 22:10:08 --------------- Le PC est une drogue... Téléchargez mes modèles 3D pour que j'ai du filament gratuit :-D https://www.printables.com/fr/@Crazytiti_1456354 |
Publicité | Posté le ![]() ![]() |

FORUM HardWare.fr

Electronique, domotique, DIY

Imprimantes 3D

[TU] Impression 3D : Venez imprimer des bateaux et des baby yoda :o| Sujets relatifs | |
|---|---|
| [Topic Unique] Un mini-PC à 30 euros : le Raspberry Pi | [TOPIC UNIQUE] Chargeur ET Accus NiMh + Li... |
| [Topic unique] La domotique, maison connectée et intelligente | [arduino] Topic Unique blabla @ Arduino |
| * Réparations de vos appareils électroniques & electromenager * | Les imprimantes 3D sont-elles au point? |
| Plus de sujets relatifs à : [TU] Impression 3D : Venez imprimer des bateaux et des baby yoda :o | |


