| |||||
| Auteur | Sujet : [blabla@olympe] Le topic du modo, dieu de la fibre et du monde |
|---|---|
gatsu35 Blablaté par Harko | Reprise du message précédent :
|
Publicité | Posté le 11-09-2017 à 22:54:34 ![]() ![]() |
gatsu35 Blablaté par Harko |
|
el muchacho Comfortably Numb |
--------------- Les aéroports où il fait bon attendre, voila un topic qu'il est bien |
nraynaud lol | 'tain arrêtez de poster aussi vite, j'arrive pas à suivre la cadence dans l'impression des PhD en mécanique --------------- trainoo.com, c'est fini |
nraynaud lol | ça me fait marrer le grand écart, ce matin j'écoutais ce podcast: https://thecogwheel.net/2017/09/02/ [...] ical-arts/
--------------- trainoo.com, c'est fini |
Shinuza This is unexecpected |
--------------- Mains power can kill, and it will hurt the entire time you’re dying from it. |
masklinn í dag viðrar vel til loftárása | C'est aussi un lubrifiant:
cf également la FAQ officielle:
Message cité 1 fois Message édité par masklinn le 12-09-2017 à 10:19:55 --------------- I mean, true, a cancer will probably destroy its host organism. But what about the cells whose mutations allow them to think outside the box by throwing away the limits imposed by overbearing genetic regulations? Isn't that a good thing? |
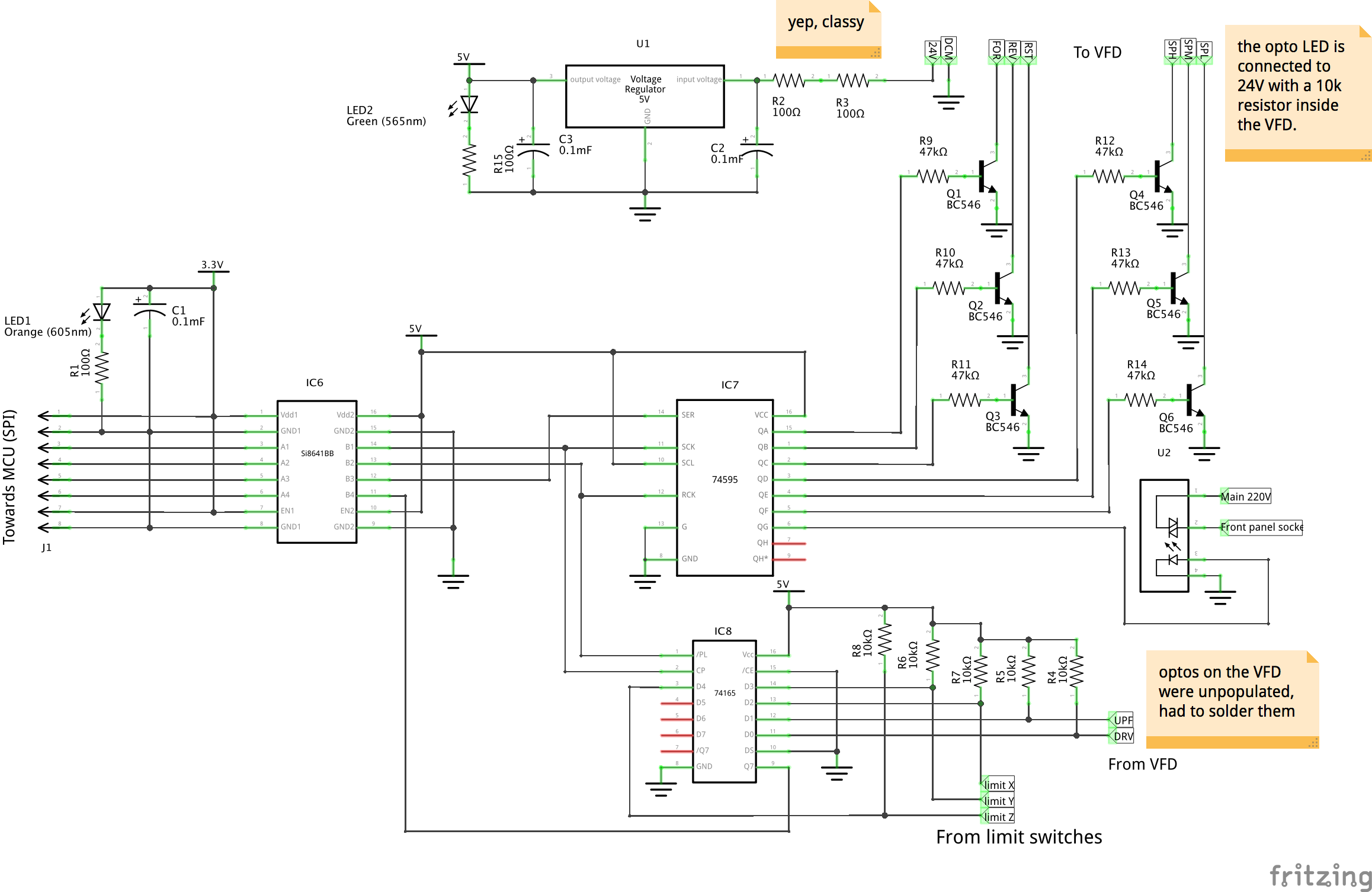
flo850 moi je | Toujours sur le projet de jeux physiques, je vais avoir 5 automates a faire qui vont devoir rassembler les données de capteurs et exécuter des actions sous le contrôle d'un serveur
Je sais faire un proto avec un raspberry pi, mais je ne suis pas sûr de la tenue dans le temps (surtout de la carte SD) Autre solution : utiliser des modules spécialisés comme ça : http://www.advantech.com/products/ [...] 505f9065b0 , mais je n'arrive aps a trouver leur limite en terme de nb opérations par seconde Des idées pour avoir un système qui soit plus logiciel qu'éléctronique et perenne ? Message cité 3 fois Message édité par flo850 le 12-09-2017 à 10:36:04 --------------- |
Jubijub Parce que je le VD bien |
--------------- Jubi Photos : Flickr - 500px |
Publicité | Posté le 12-09-2017 à 10:27:32 ![]() ![]() |
sligor | la graisse c'est pas le plus adapté dans une optique de lubrification long terme d'une telle pièce ? --------------- qwerty-fr |
sligor |
--------------- qwerty-fr |
flo850 moi je |
--------------- |
Jubijub Parce que je le VD bien |
--------------- Jubi Photos : Flickr - 500px |
flo850 moi je | Justement, je cherche des éléments concrets : fournisseurs/ prix / intégration
--------------- |
flo850 moi je | Ca me pète les couilles les plateformes, les expériences et autres buzzwords
--------------- |
Shinuza This is unexecpected |
Dépendant des usages ça peut-être suffisant ou pas, en mécanique on va utiliser du WD-40 pour dégripper ou dégraisser, et ensuite passer une graisse spécialisée en fonction des contraintes/températures/frictions. Les plus courantes étant celles au Téflon ou au Lithium. --------------- Mains power can kill, and it will hurt the entire time you’re dying from it. |
masklinn í dag viðrar vel til loftárása |
--------------- I mean, true, a cancer will probably destroy its host organism. But what about the cells whose mutations allow them to think outside the box by throwing away the limits imposed by overbearing genetic regulations? Isn't that a good thing? |
Jubijub Parce que je le VD bien | page avec des prix et ce que ça fait : --------------- Jubi Photos : Flickr - 500px |
el muchacho Comfortably Numb |
Message édité par el muchacho le 12-09-2017 à 16:56:59 --------------- Les aéroports où il fait bon attendre, voila un topic qu'il est bien |
nraynaud lol |
pour la tonne de boutons et de LEDs, ils faut pas se faire chier et utiliser des multiplexeurs. tu peux regarder comment j'ai fait sur ma fraiseuse: un des gros avantages de passer sur un bus série, c'est que c'est plus facile à isoler électriquement (le Si8641BB à gauche). Pour la vitesse, un bus SPI ça peut aller très très vite, donc tu peux faire passer une tonne d'IO en série. Message édité par nraynaud le 12-09-2017 à 17:08:17 --------------- trainoo.com, c'est fini |
nraynaud lol | sur youtube, mikeselectricstuff et big clive bossent dans dans un secteur proche du tiens, c'est intéressant. --------------- trainoo.com, c'est fini |
flo850 moi je | Merci, ça me fait de la lecture pour ce soir --------------- |
nraynaud lol | http://aftertheflood.co/projects/atf-spark
--------------- trainoo.com, c'est fini |
tryptique Stay hungry, stay foolish | Il ne reste que 13 heures, mais pour $1+, $8+ ou $15+ vous pouvez avoir 5, 11 ou 16 livres Oreilly au format numérique (pdf, mobi, epub, drm free) sur la data science: https://www.humblebundle.com/books/data-science-books --------------- "J'ai les goûts les plus simples du monde, je me contente du meilleur" O. Wilde - Freedom of time is the new luxury. Time to sleep, work, play, relax, travel, inspire and get inspired. Time to write your story. |
Jubijub Parce que je le VD bien |
--------------- Jubi Photos : Flickr - 500px |
tryptique Stay hungry, stay foolish |
--------------- "J'ai les goûts les plus simples du monde, je me contente du meilleur" O. Wilde - Freedom of time is the new luxury. Time to sleep, work, play, relax, travel, inspire and get inspired. Time to write your story. |
el muchacho Comfortably Numb |
--------------- Les aéroports où il fait bon attendre, voila un topic qu'il est bien |
R3g fonctionnaire certifié ITIL |
--------------- Au royaume des sourds, les borgnes sont sourds. |
sligor | la pub d'apple pour l'iphone X https://www.youtube.com/watch?v=mW6hFttt_KE --------------- qwerty-fr |
nraynaud lol | moi je pense qu'on va s'acheter 2 iPhone 8 --------------- trainoo.com, c'est fini |
uriel blood pt.2 | moi je veux un telephone de la taille du iPhone 5, et je veux pas avoir une boombox dans ma poche --------------- IVG en france |
flo850 moi je |
nraynaud lol | https://www.apple.com/iphone/LTE/#i [...] one-8-plus Message cité 2 fois Message édité par nraynaud le 13-09-2017 à 18:25:24 --------------- trainoo.com, c'est fini |
masklinn í dag viðrar vel til loftárása |
Sur les 8/8S je vois les modèles A1863/A1864 et A1905/A1897, la 1e paire a TD-SCDMA 1900 (F), 2000 (A) et CDMA EV-DO Rev. A (800, 1900, 2100 MHz). Les bandes GSM, UMTS/HSPA et LTE sont identiques. Le 7/7S était pareil, il y avait une paire avec CDMA et une sans. Message édité par masklinn le 13-09-2017 à 18:37:34 --------------- I mean, true, a cancer will probably destroy its host organism. But what about the cells whose mutations allow them to think outside the box by throwing away the limits imposed by overbearing genetic regulations? Isn't that a good thing? |
DDT Few understand |
Il me semble que le modèle CDMA tu peux pas l'acheter débloqué, ou du moins pas tout de suite, donc la question se posera pas. --------------- click clack clunka thunk |
masklinn í dag viðrar vel til loftárása |
Message édité par masklinn le 13-09-2017 à 19:27:22 --------------- I mean, true, a cancer will probably destroy its host organism. But what about the cells whose mutations allow them to think outside the box by throwing away the limits imposed by overbearing genetic regulations? Isn't that a good thing? |
uriel blood pt.2 |
--------------- IVG en france |
ratibus |
|
Publicité | Posté le ![]() ![]() |

| Sujets relatifs | |
|---|---|
| Plus de sujets relatifs à : [blabla@olympe] Le topic du modo, dieu de la fibre et du monde |




