| |||||
FORUM HardWare.fr

Electronique, domotique, DIY

chargeur de vélo : "faire" une borne "id" sur un chargeur à deux borne| Dernière réponse | |
|---|---|
| Sujet : chargeur de vélo : "faire" une borne "id" sur un chargeur à deux borne | |
| Bersac | Oui, la batterie est équipée d'un BMS. Le 3e pin n'est probablement pas une broche BSI sur ce genre de batterie.
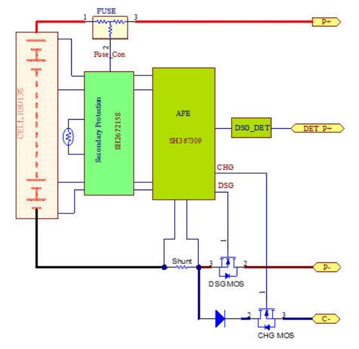
Le chargeur existe également sous la marque PHYLION. Voici le brochage de la prise coté batterie lien : https://rehost.diberie.com/Picture/Get/f/251754 Outre le (+) et le (-) la 3e broche est repérée ID. Je crains que ce soit un pin de dialogue avec le BMS. Une broche de thermistance est souvent identifiée par la lettre T. Tu peux faire une mesure de tension coté batterie puis de résistance entre le (-) et ID Ce chargeur se vend également sur AE, lien. En revanche, je ne sais pas si c'est un fake ou non. Edit : Dans ce document, Phylion publie le schéma synoptique d'une autre batterie de 48 V : https://rehost.diberie.com/Picture/Get/f/251794 La charge est contrôlée par un Mosfet via un circuit spécialisé. Dans ce cas, ma compréhension des 3 broches de la prise de charge est la suivante :
|
| Vue Rapide de la discussion |
|---|